HOME   LIST
‹–   –›

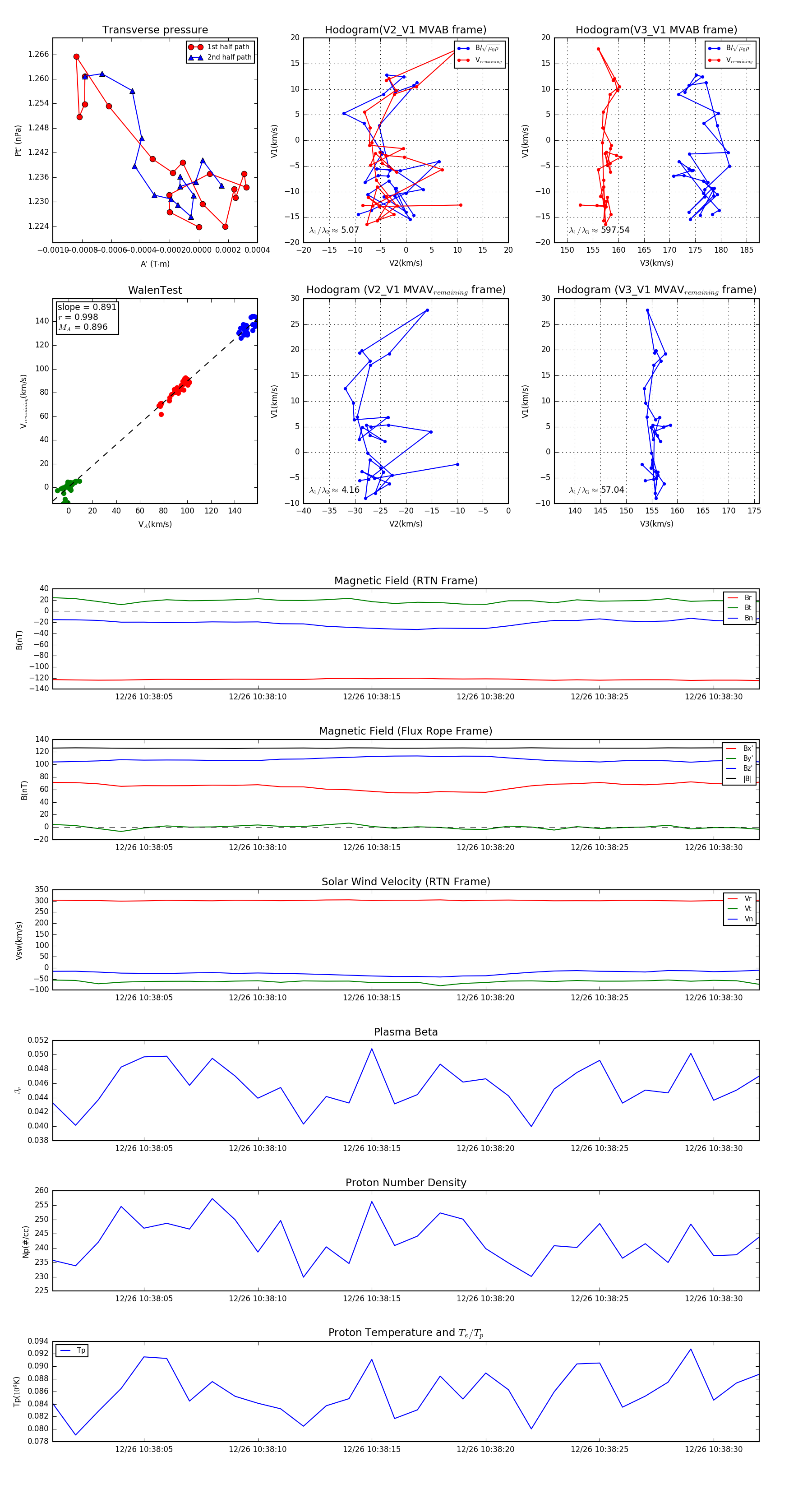
Flux Rope in 2023

Flux Rope Event 2023-12-26 10:38:01 ~ 2023-12-26 10:38:32 (32 seconds)


plot