HOME   LIST
‹–   –›

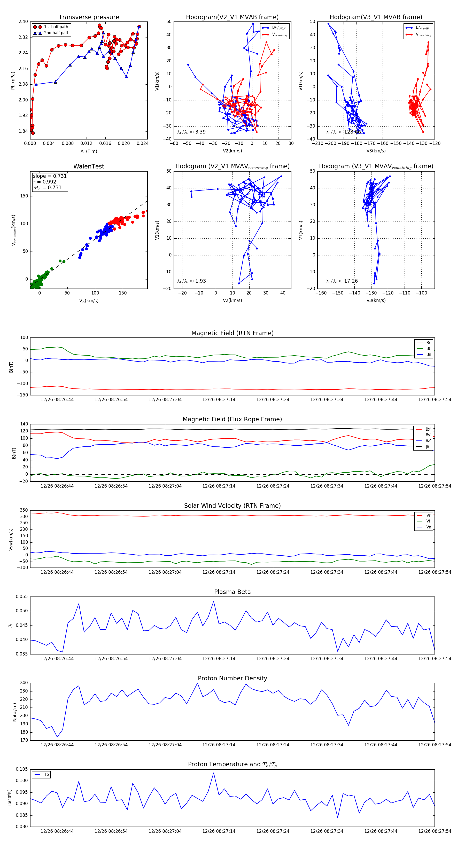
Flux Rope in 2023

Flux Rope Event 2023-12-26 08:26:39 ~ 2023-12-26 08:27:54 (76 seconds)


plot