HOME   LIST
‹–   –›

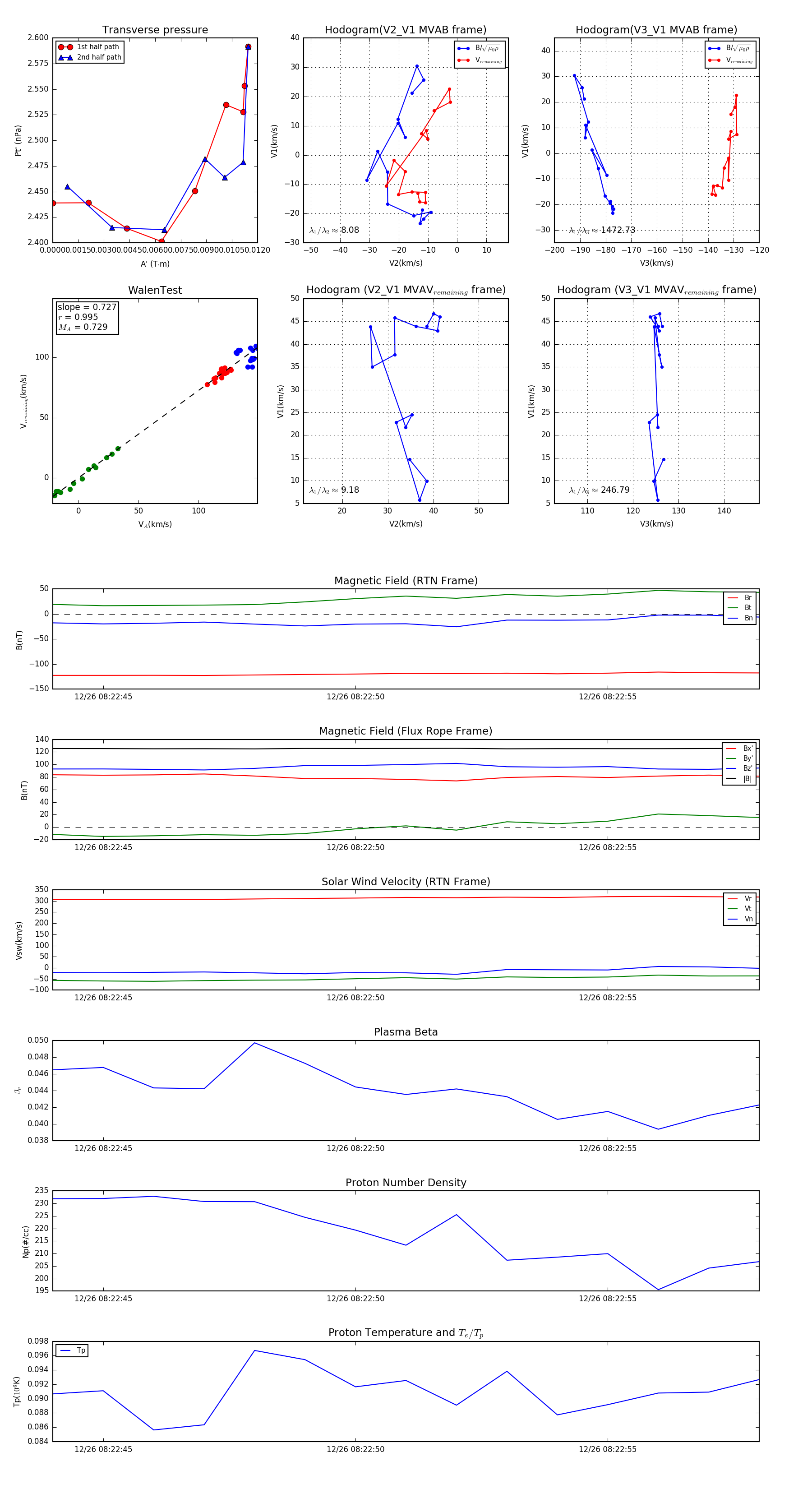
Flux Rope in 2023

Flux Rope Event 2023-12-26 08:22:44 ~ 2023-12-26 08:22:58 (15 seconds)


plot