HOME   LIST
‹–   –›

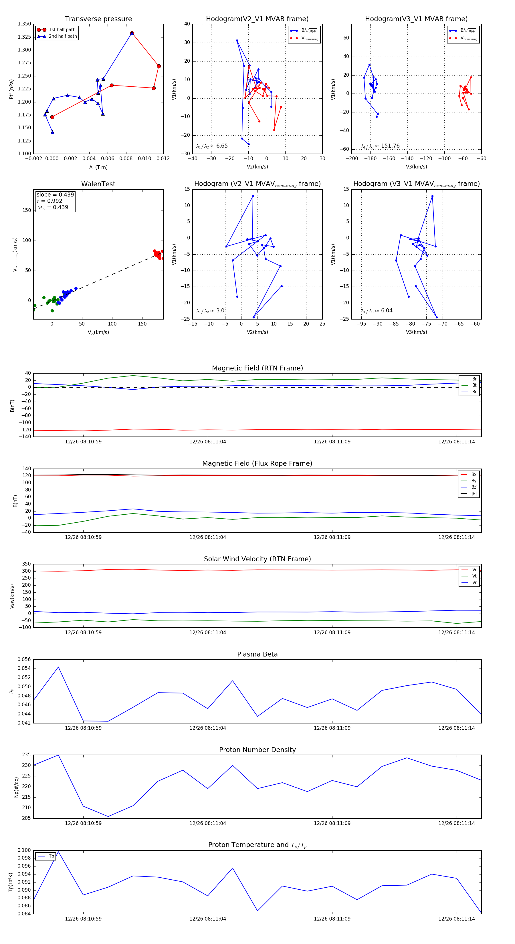
Flux Rope in 2023

Flux Rope Event 2023-12-26 08:10:57 ~ 2023-12-26 08:11:15 (19 seconds)


plot