HOME   LIST
‹–   –›

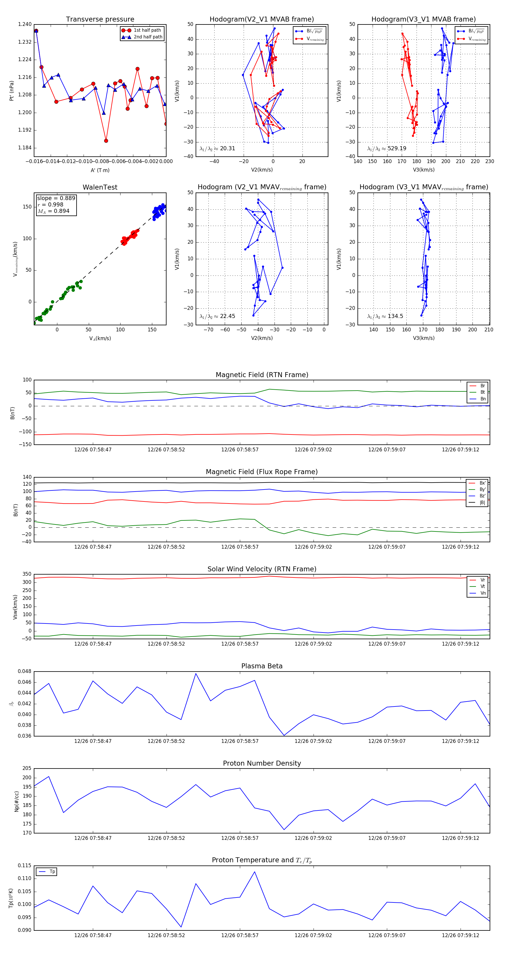
Flux Rope in 2023

Flux Rope Event 2023-12-26 07:58:43 ~ 2023-12-26 07:59:14 (32 seconds)


plot