HOME   LIST
‹–   –›

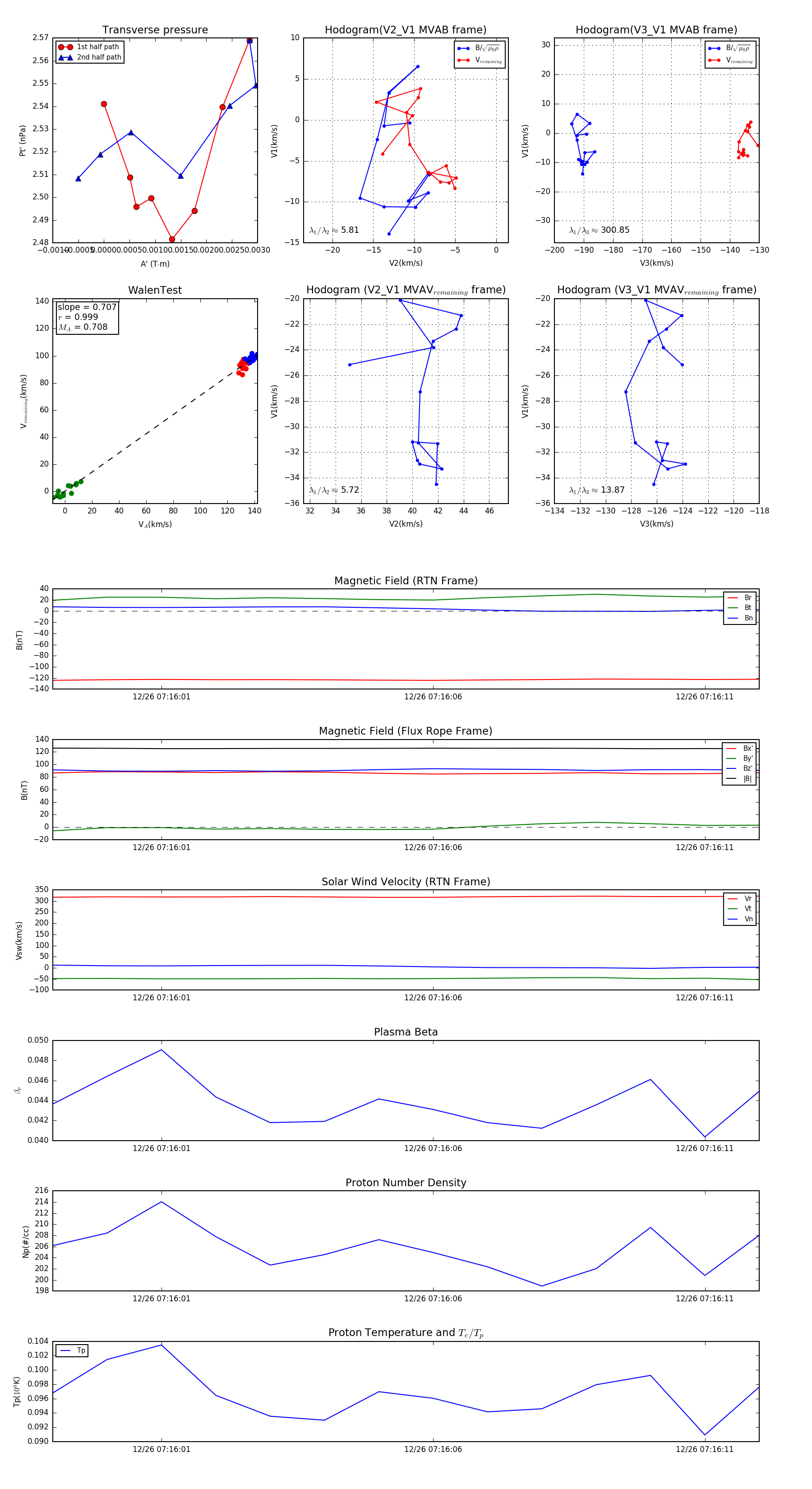
Flux Rope in 2023

Flux Rope Event 2023-12-26 07:15:59 ~ 2023-12-26 07:16:12 (14 seconds)


plot