HOME   LIST
‹–   –›

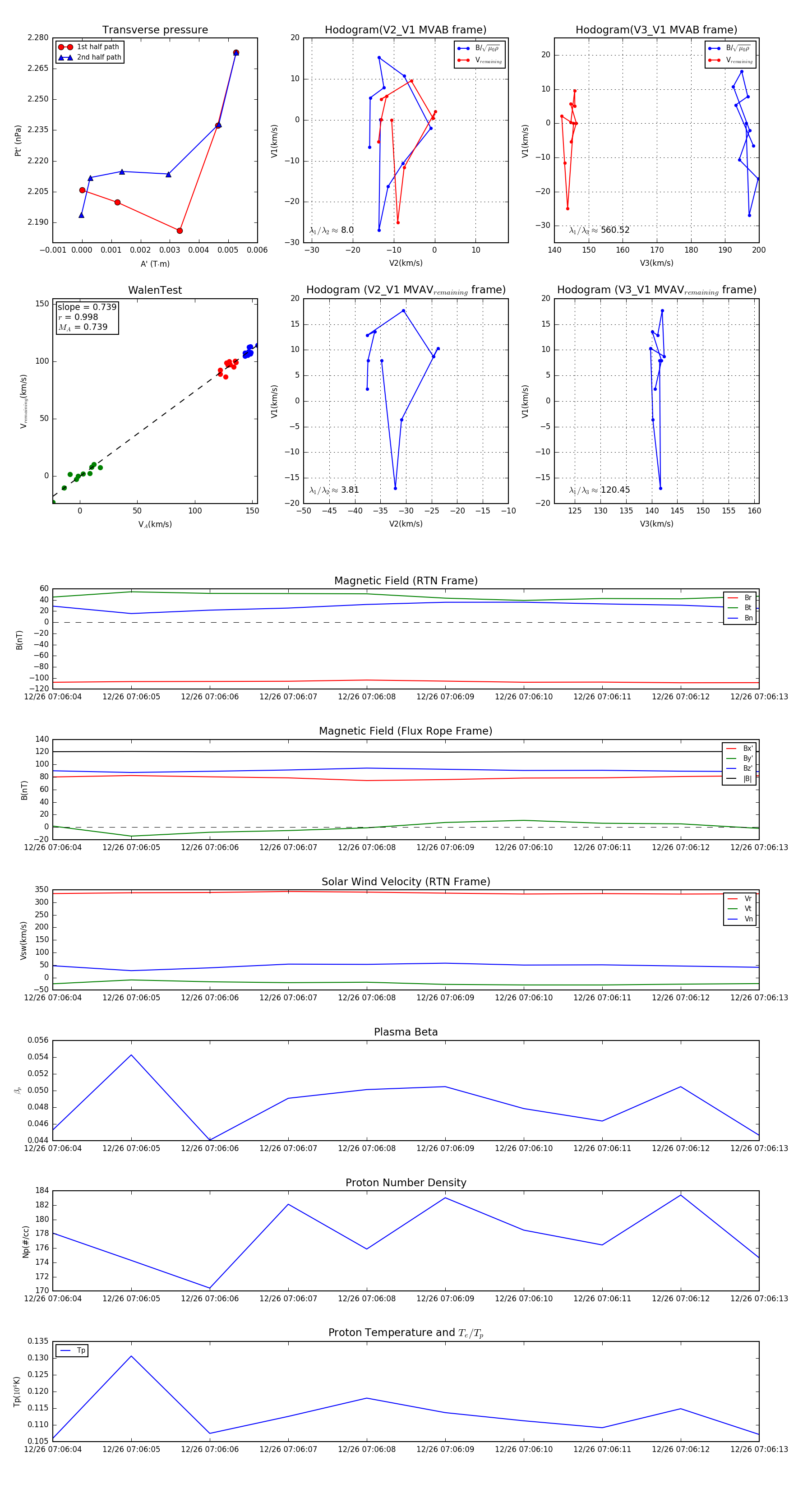
Flux Rope in 2023

Flux Rope Event 2023-12-26 07:06:04 ~ 2023-12-26 07:06:13 (10 seconds)


plot