HOME   LIST
‹–   –›

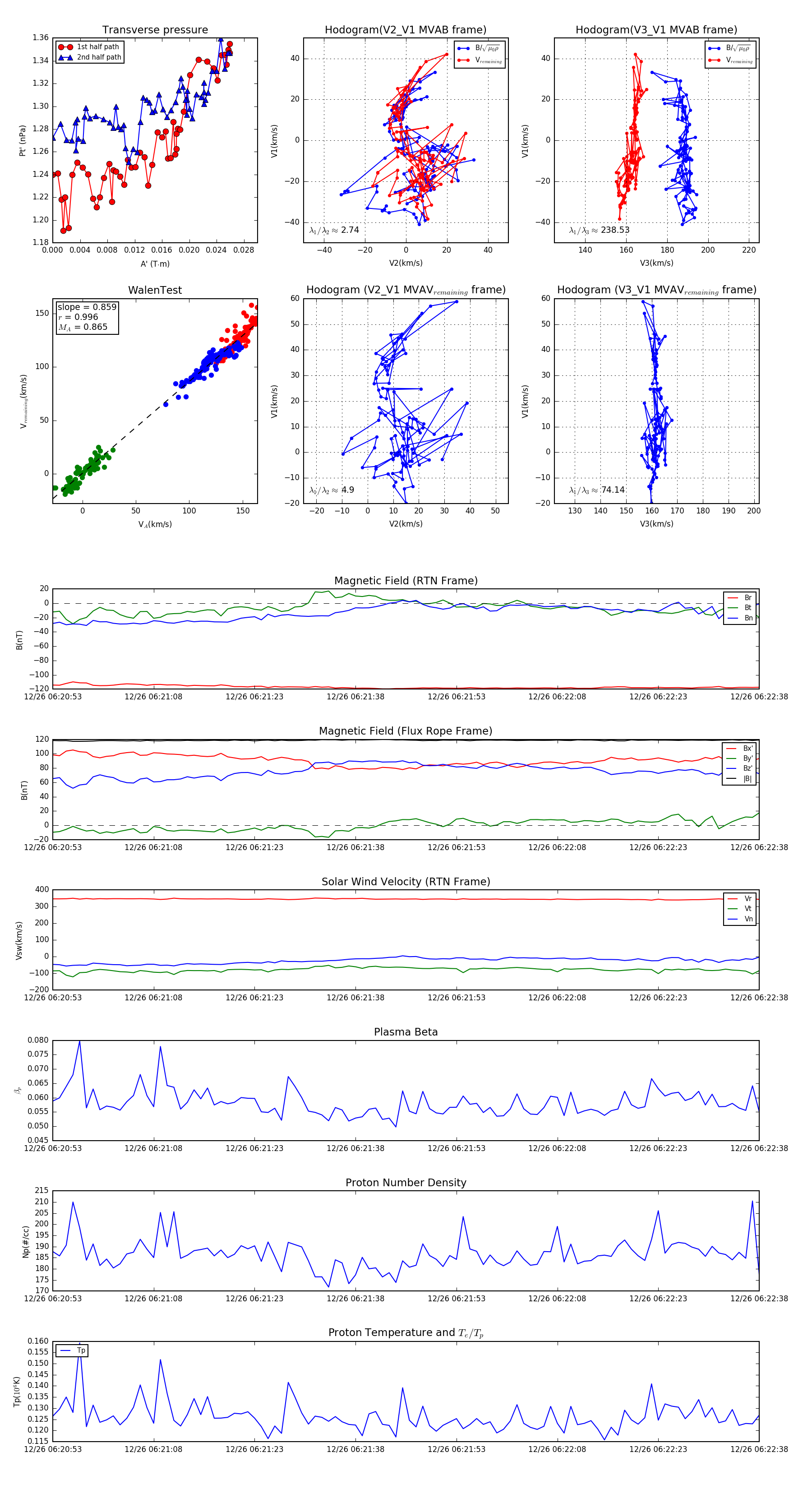
Flux Rope in 2023

Flux Rope Event 2023-12-26 06:20:53 ~ 2023-12-26 06:22:38 (106 seconds)


plot