HOME   LIST
‹–   –›

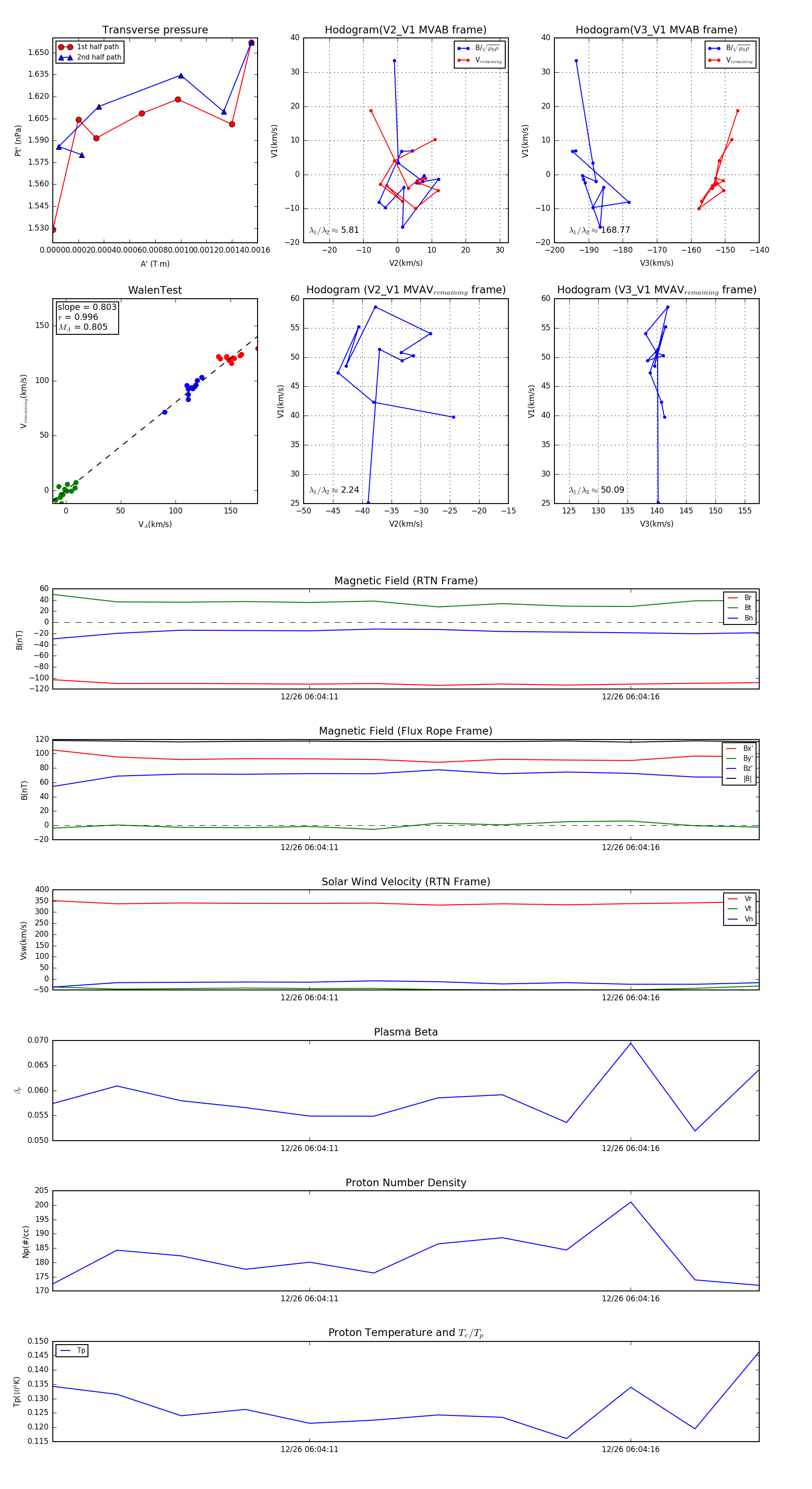
Flux Rope in 2023

Flux Rope Event 2023-12-26 06:04:07 ~ 2023-12-26 06:04:18 (12 seconds)


plot