HOME   LIST
‹–   –›

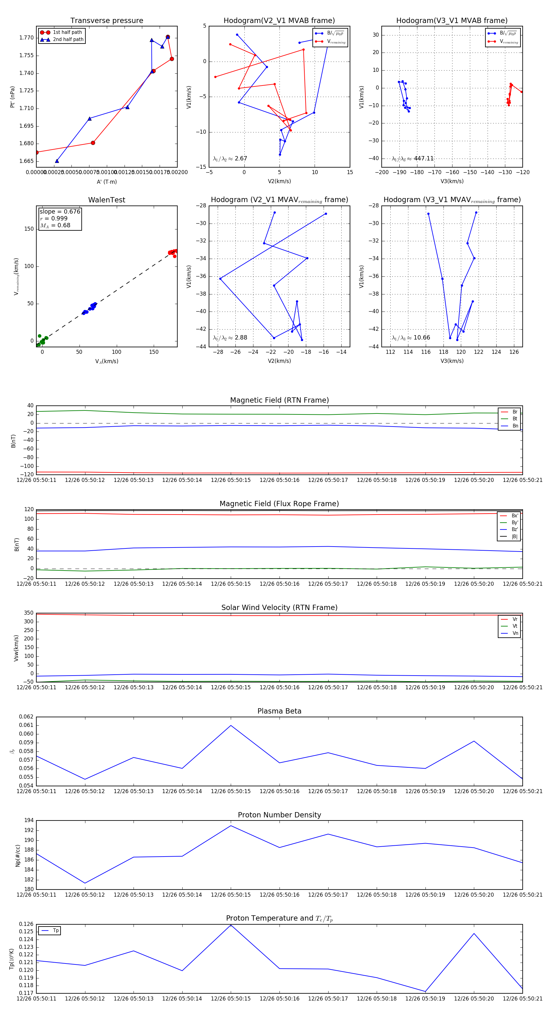
Flux Rope in 2023

Flux Rope Event 2023-12-26 05:50:11 ~ 2023-12-26 05:50:21 (11 seconds)


plot