HOME   LIST
‹–   –›

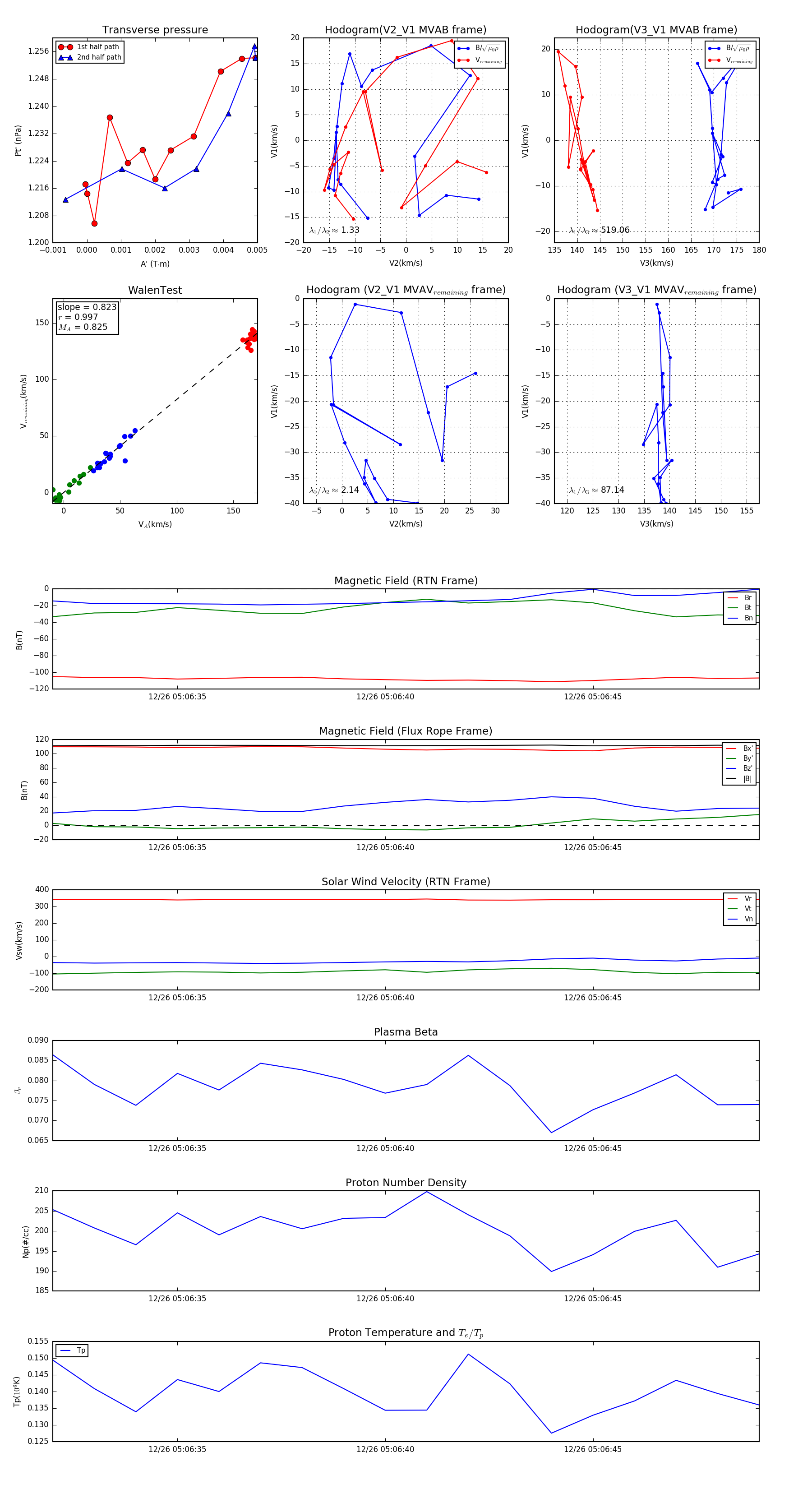
Flux Rope in 2023

Flux Rope Event 2023-12-26 05:06:32 ~ 2023-12-26 05:06:49 (18 seconds)


plot