HOME   LIST
‹–   –›

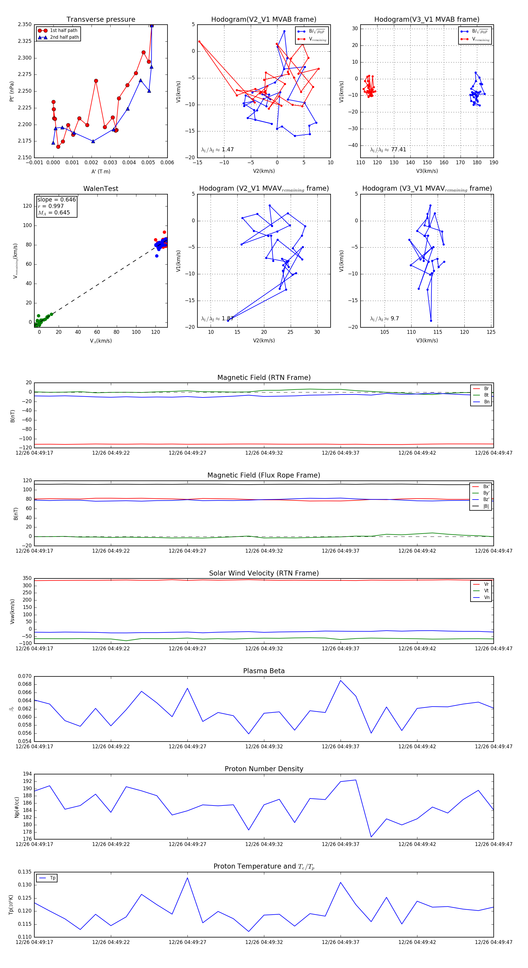
Flux Rope in 2023

Flux Rope Event 2023-12-26 04:49:17 ~ 2023-12-26 04:49:47 (31 seconds)


plot