HOME   LIST
‹–   –›

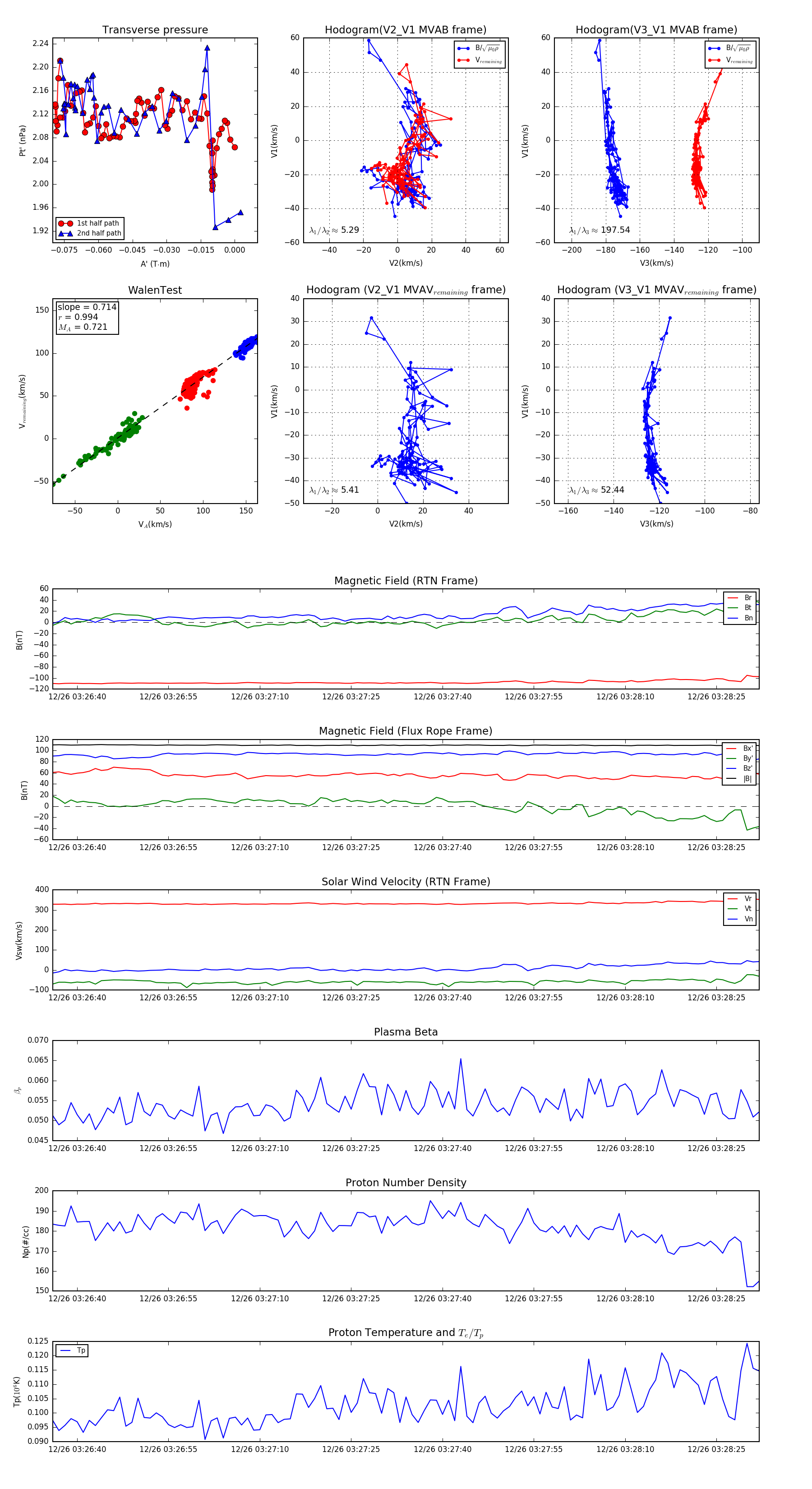
Flux Rope in 2023

Flux Rope Event 2023-12-26 03:26:36 ~ 2023-12-26 03:28:32 (117 seconds)


plot