HOME   LIST
‹–   –›

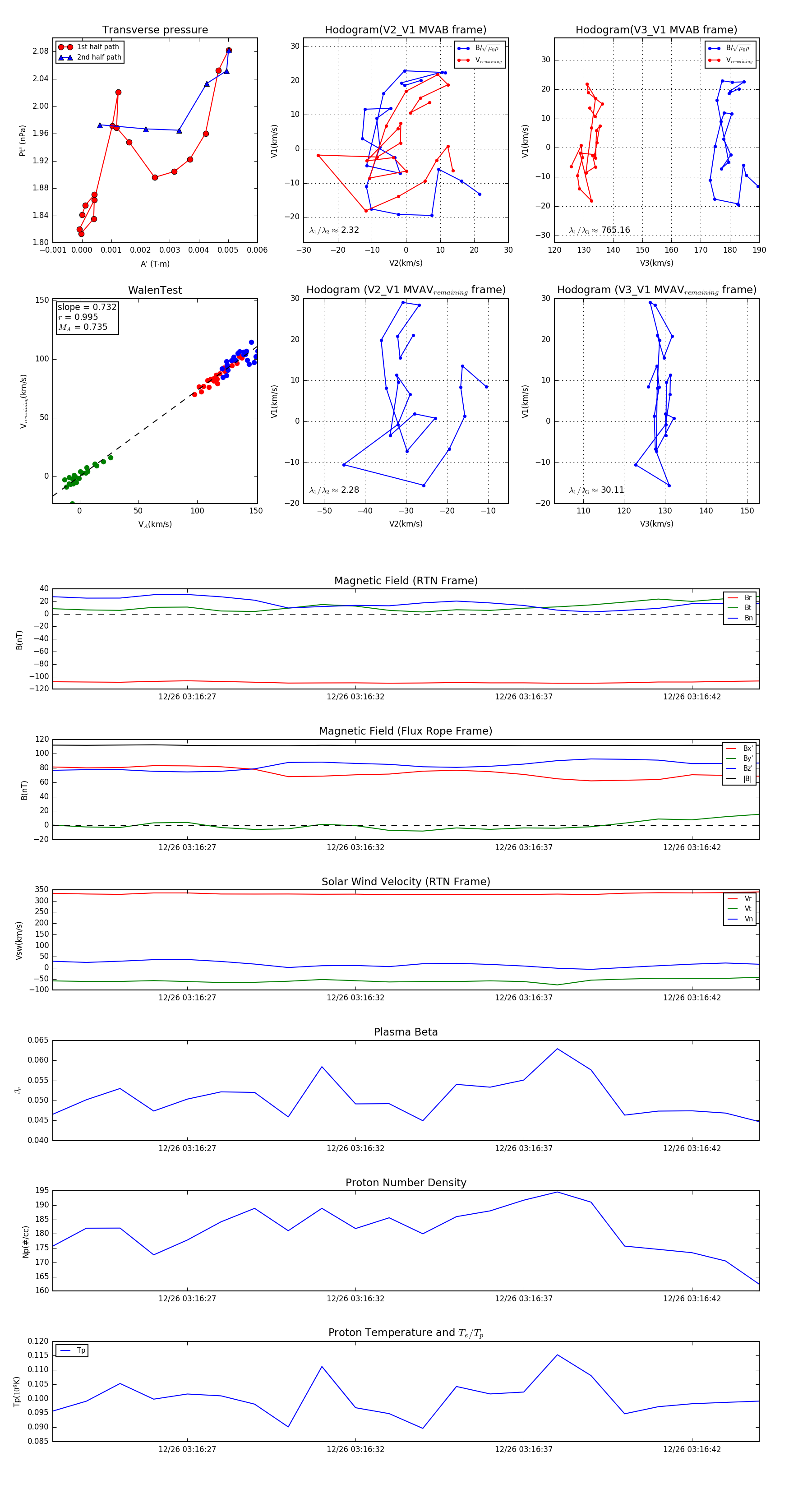
Flux Rope in 2023

Flux Rope Event 2023-12-26 03:16:23 ~ 2023-12-26 03:16:44 (22 seconds)


plot