HOME   LIST
‹–   –›

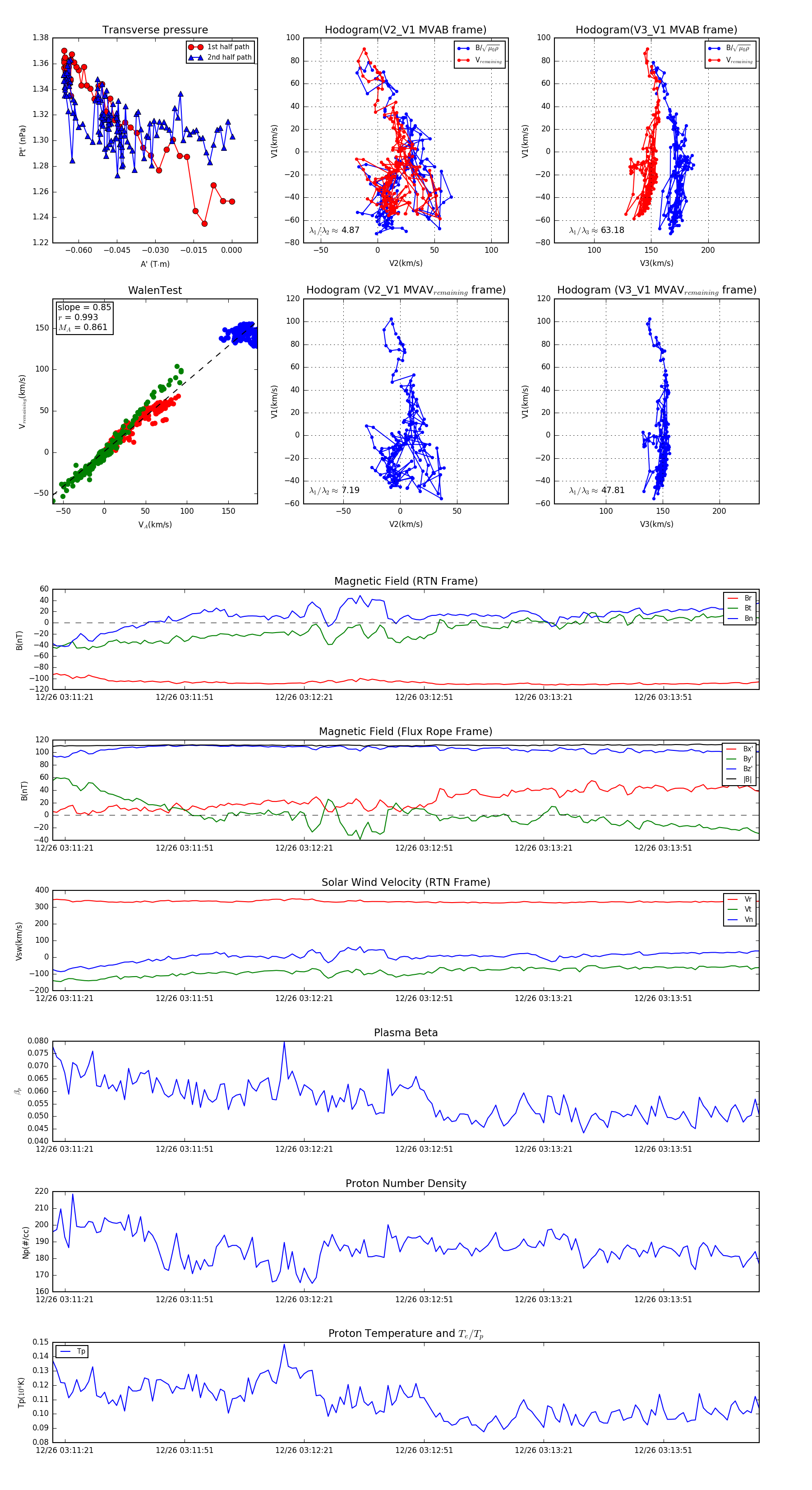
Flux Rope in 2023

Flux Rope Event 2023-12-26 03:11:18 ~ 2023-12-26 03:14:15 (178 seconds)


plot