HOME   LIST
‹–   –›

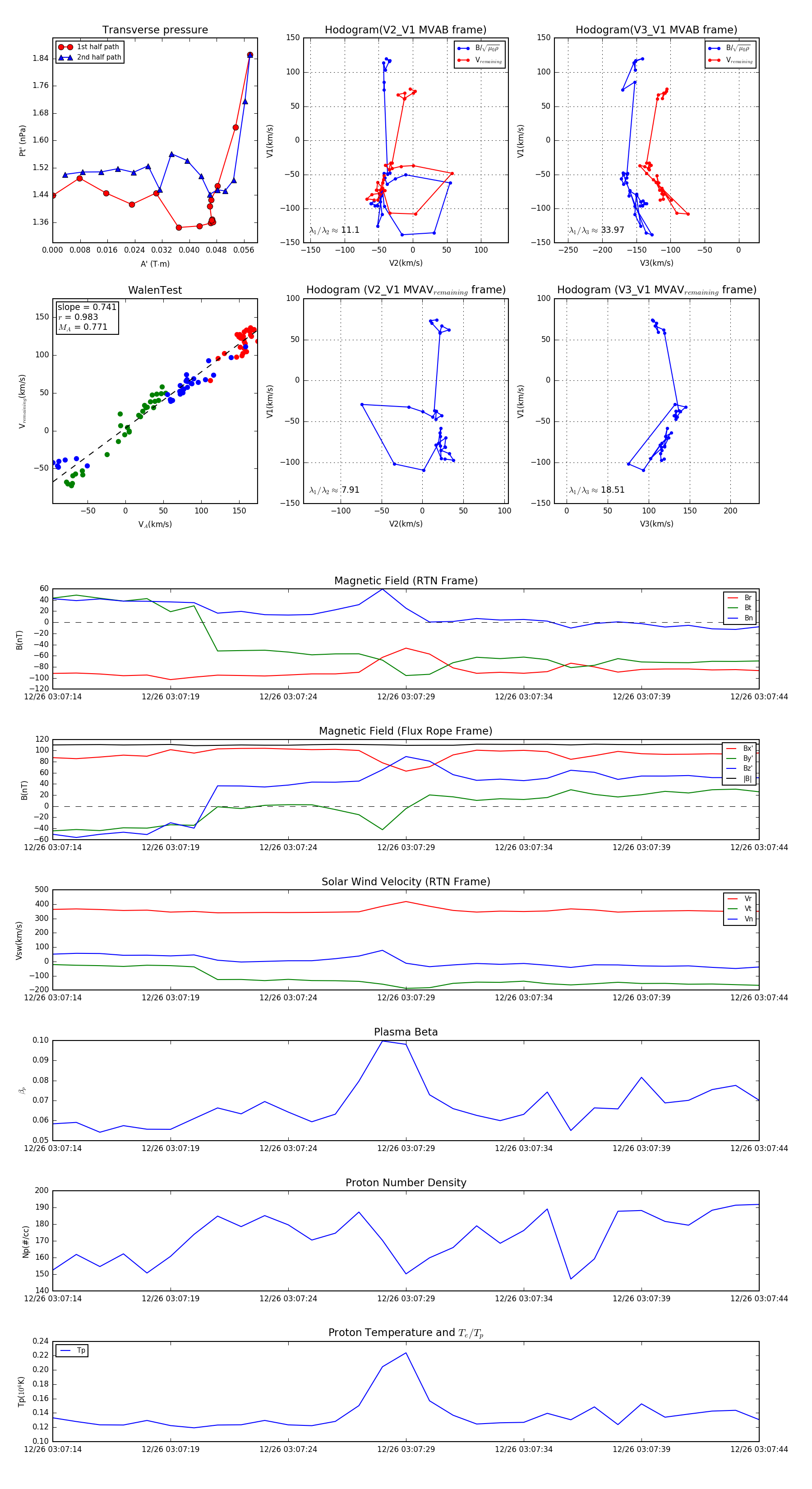
Flux Rope in 2023

Flux Rope Event 2023-12-26 03:07:14 ~ 2023-12-26 03:07:44 (31 seconds)


plot