HOME   LIST
‹–   –›

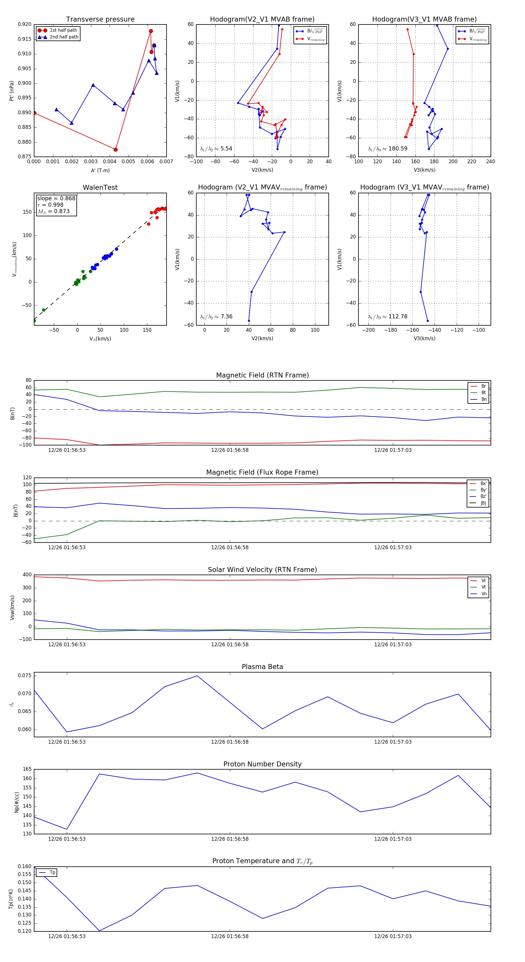
Flux Rope in 2023

Flux Rope Event 2023-12-26 01:56:52 ~ 2023-12-26 01:57:06 (15 seconds)


plot