HOME   LIST
‹–   –›

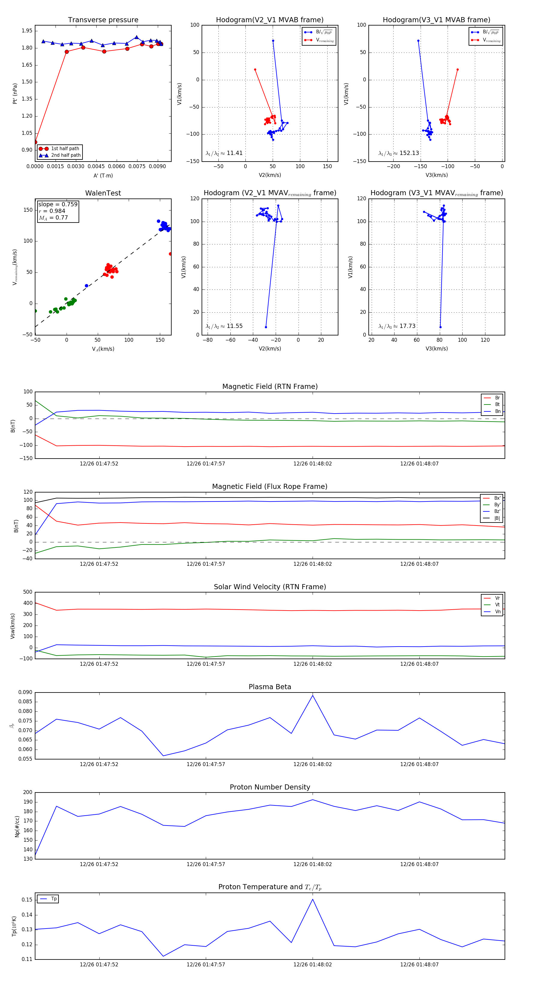
Flux Rope in 2023

Flux Rope Event 2023-12-26 01:47:49 ~ 2023-12-26 01:48:11 (23 seconds)


plot