HOME   LIST
‹–   –›

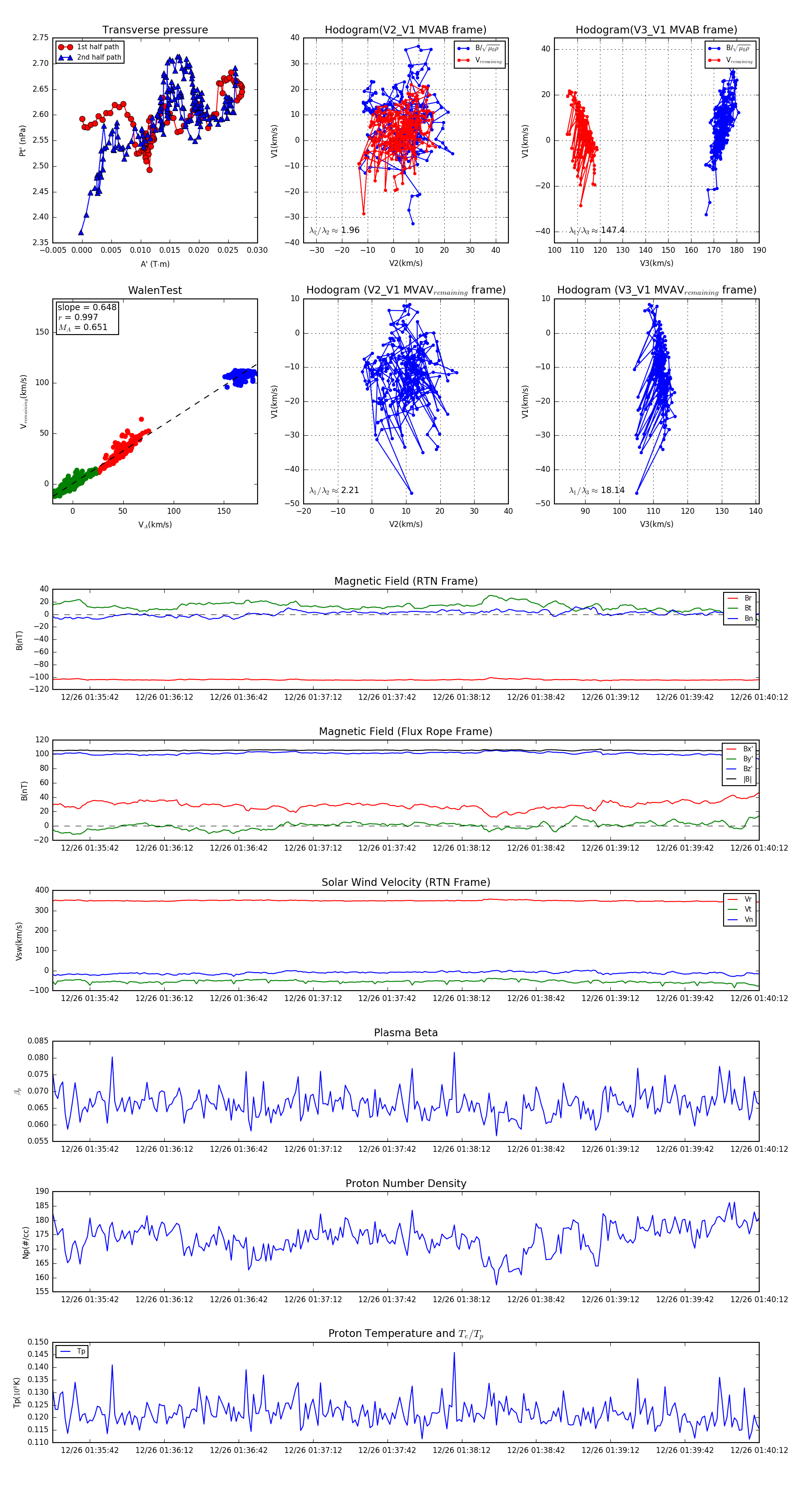
Flux Rope in 2023

Flux Rope Event 2023-12-26 01:35:27 ~ 2023-12-26 01:40:12 (286 seconds)


plot