HOME   LIST
‹–   –›

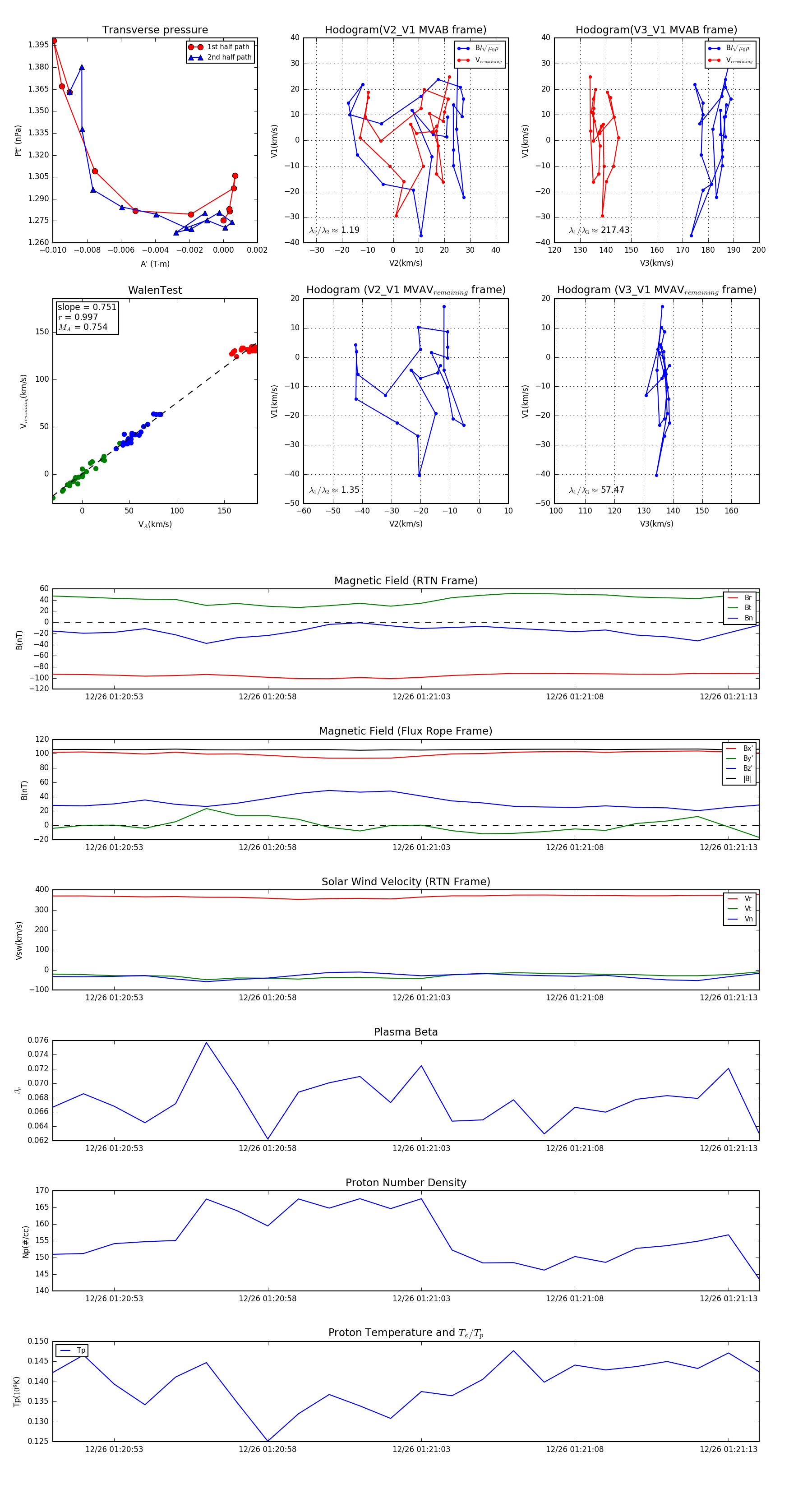
Flux Rope in 2023

Flux Rope Event 2023-12-26 01:20:51 ~ 2023-12-26 01:21:14 (24 seconds)


plot