HOME   LIST
‹–   –›

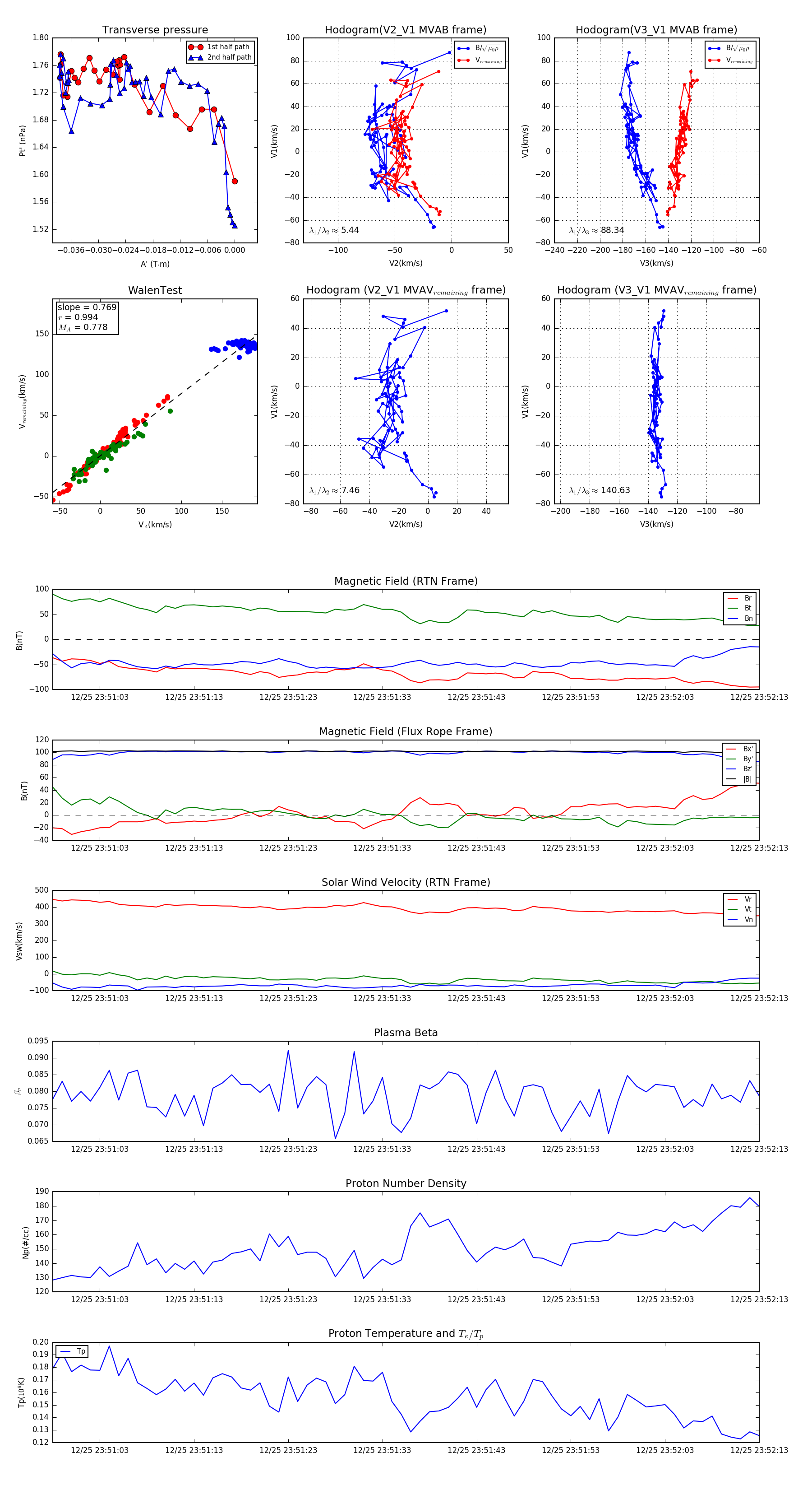
Flux Rope in 2023

Flux Rope Event 2023-12-25 23:50:58 ~ 2023-12-25 23:52:13 (76 seconds)


plot