HOME   LIST
‹–   –›

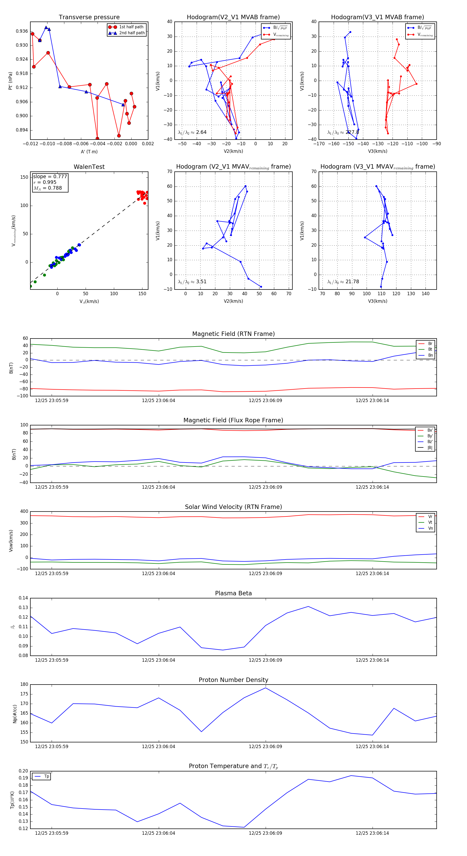
Flux Rope in 2023

Flux Rope Event 2023-12-25 23:05:58 ~ 2023-12-25 23:06:17 (20 seconds)


plot