HOME   LIST
‹–   –›

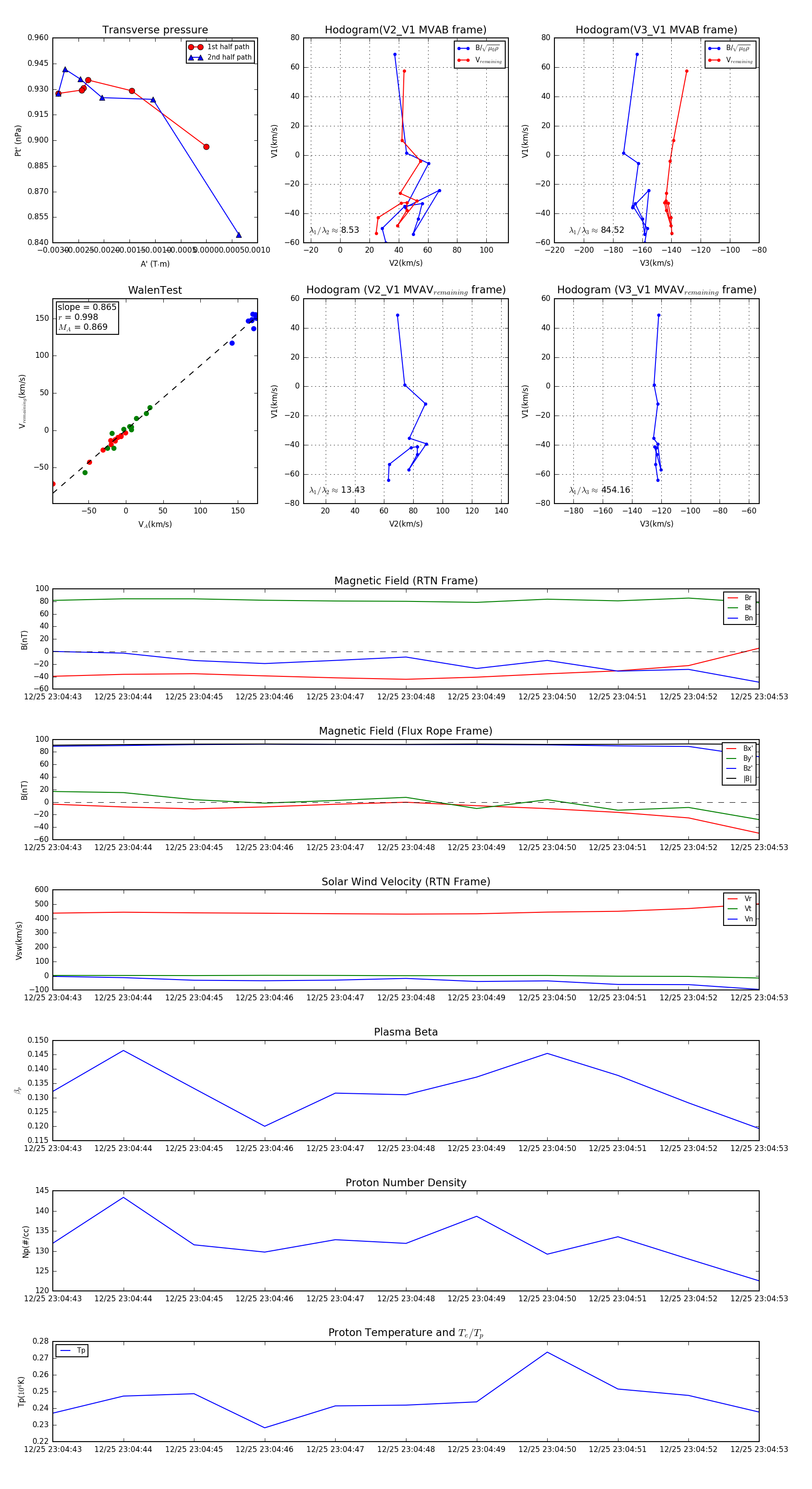
Flux Rope in 2023

Flux Rope Event 2023-12-25 23:04:43 ~ 2023-12-25 23:04:53 (11 seconds)


plot