HOME   LIST
‹–   –›

Flux Rope in 2023

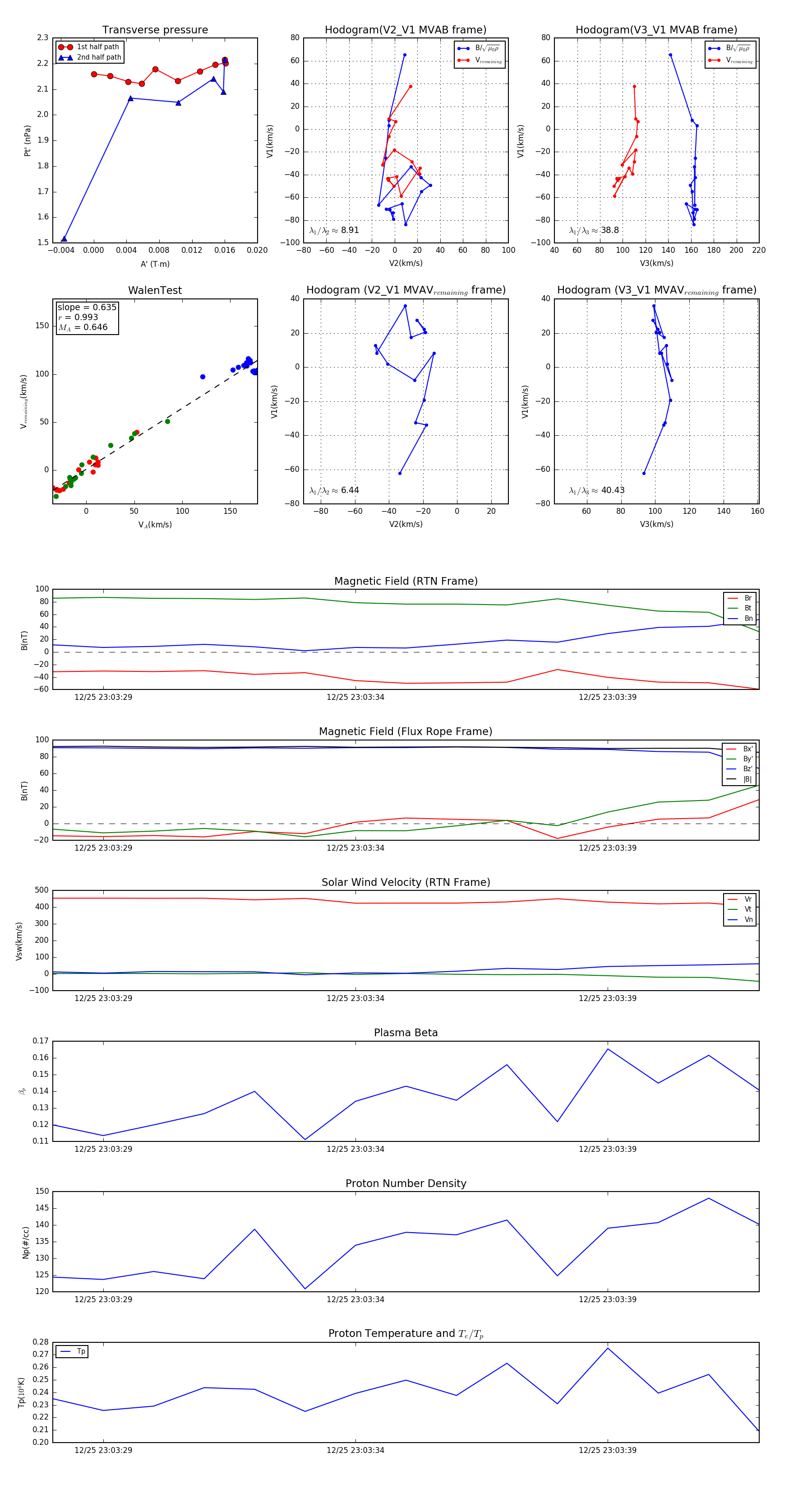
Flux Rope Event 2023-12-25 23:03:28 ~ 2023-12-25 23:03:42 (15 seconds)


plot