HOME   LIST
‹–   –›

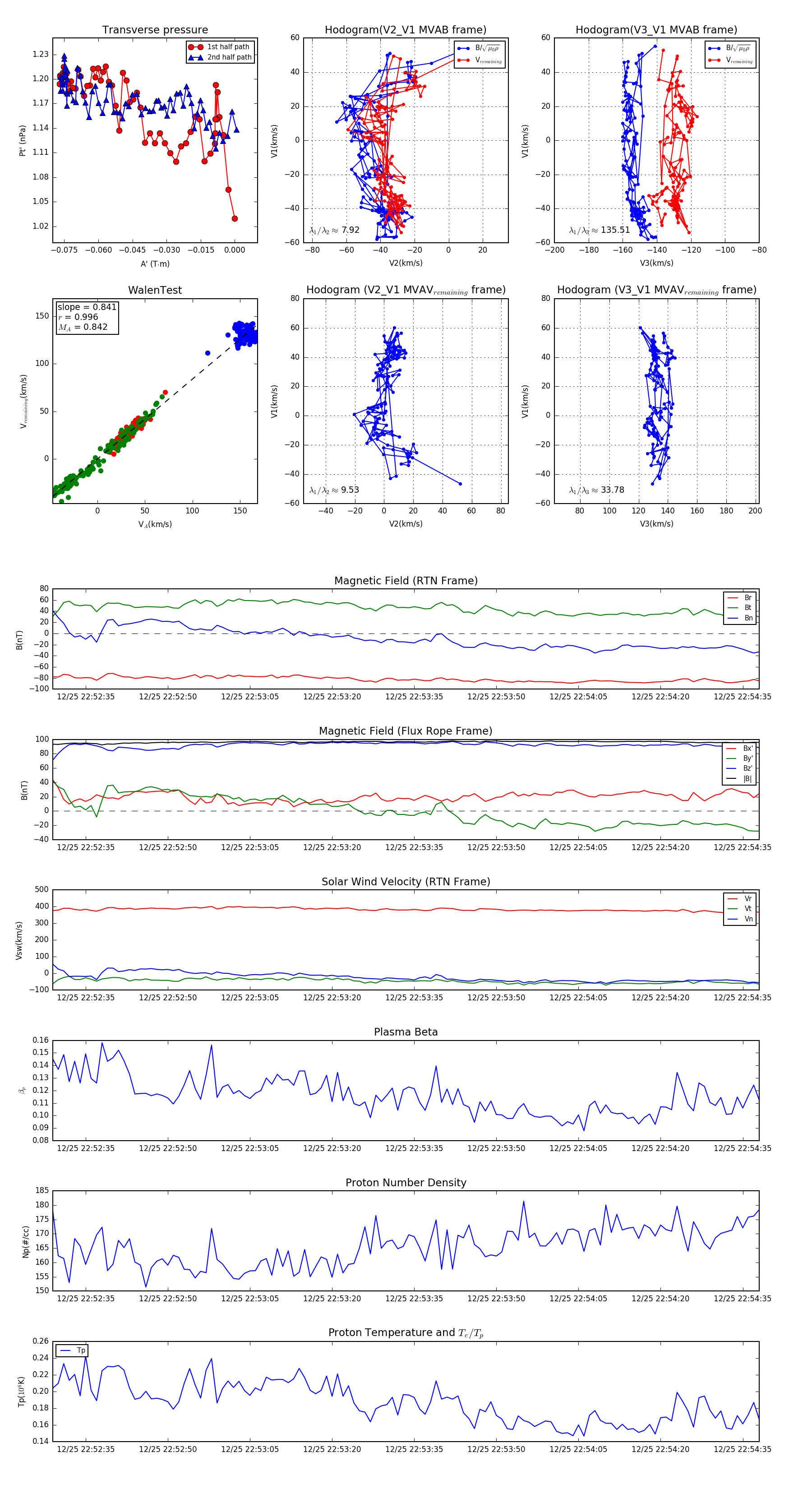
Flux Rope in 2023

Flux Rope Event 2023-12-25 22:52:29 ~ 2023-12-25 22:54:38 (130 seconds)


plot