HOME   LIST
‹–   –›

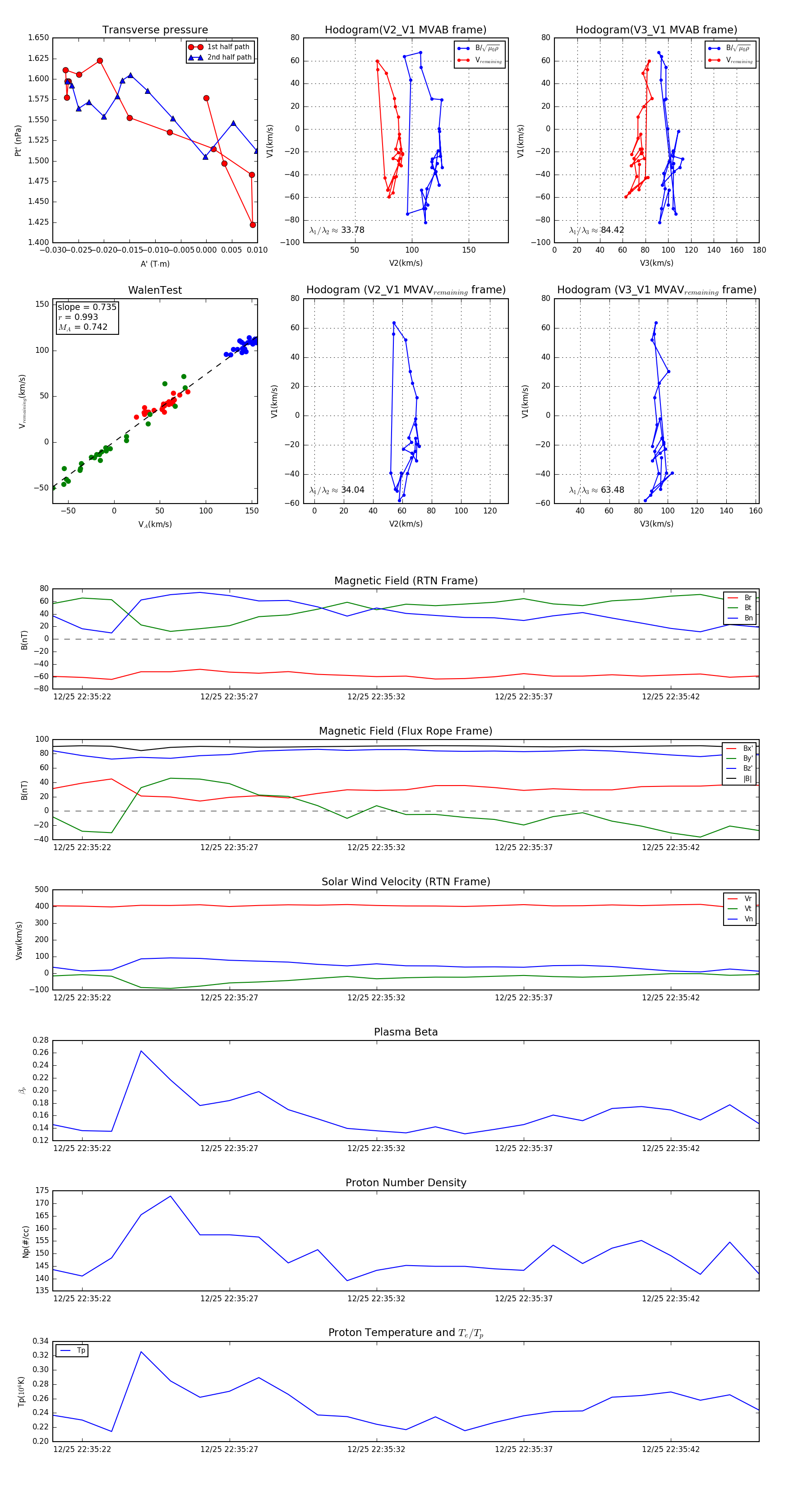
Flux Rope in 2023

Flux Rope Event 2023-12-25 22:35:21 ~ 2023-12-25 22:35:45 (25 seconds)


plot