HOME   LIST
‹–   –›

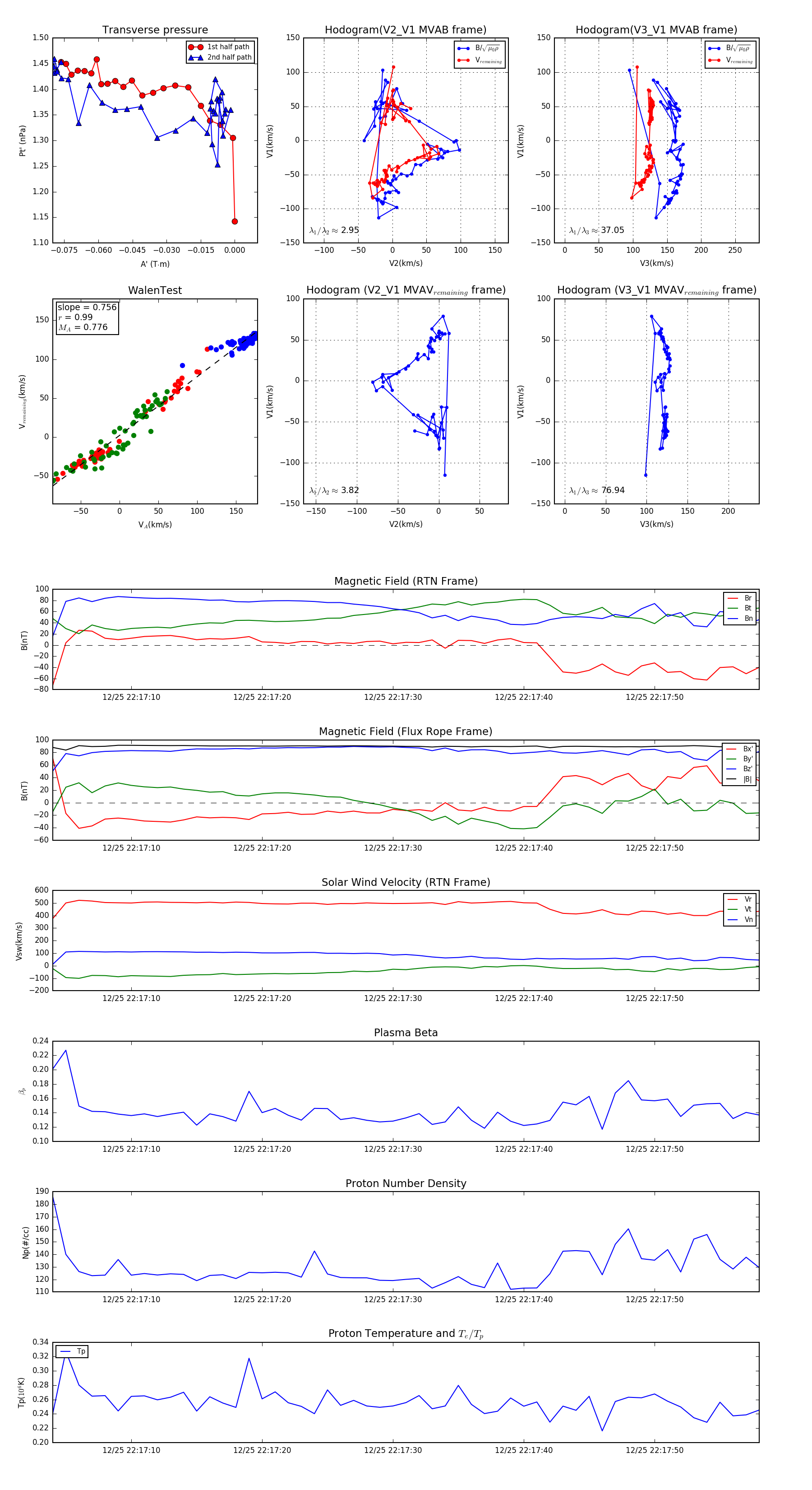
Flux Rope in 2023

Flux Rope Event 2023-12-25 22:17:04 ~ 2023-12-25 22:17:58 (55 seconds)


plot