HOME   LIST
‹–   –›

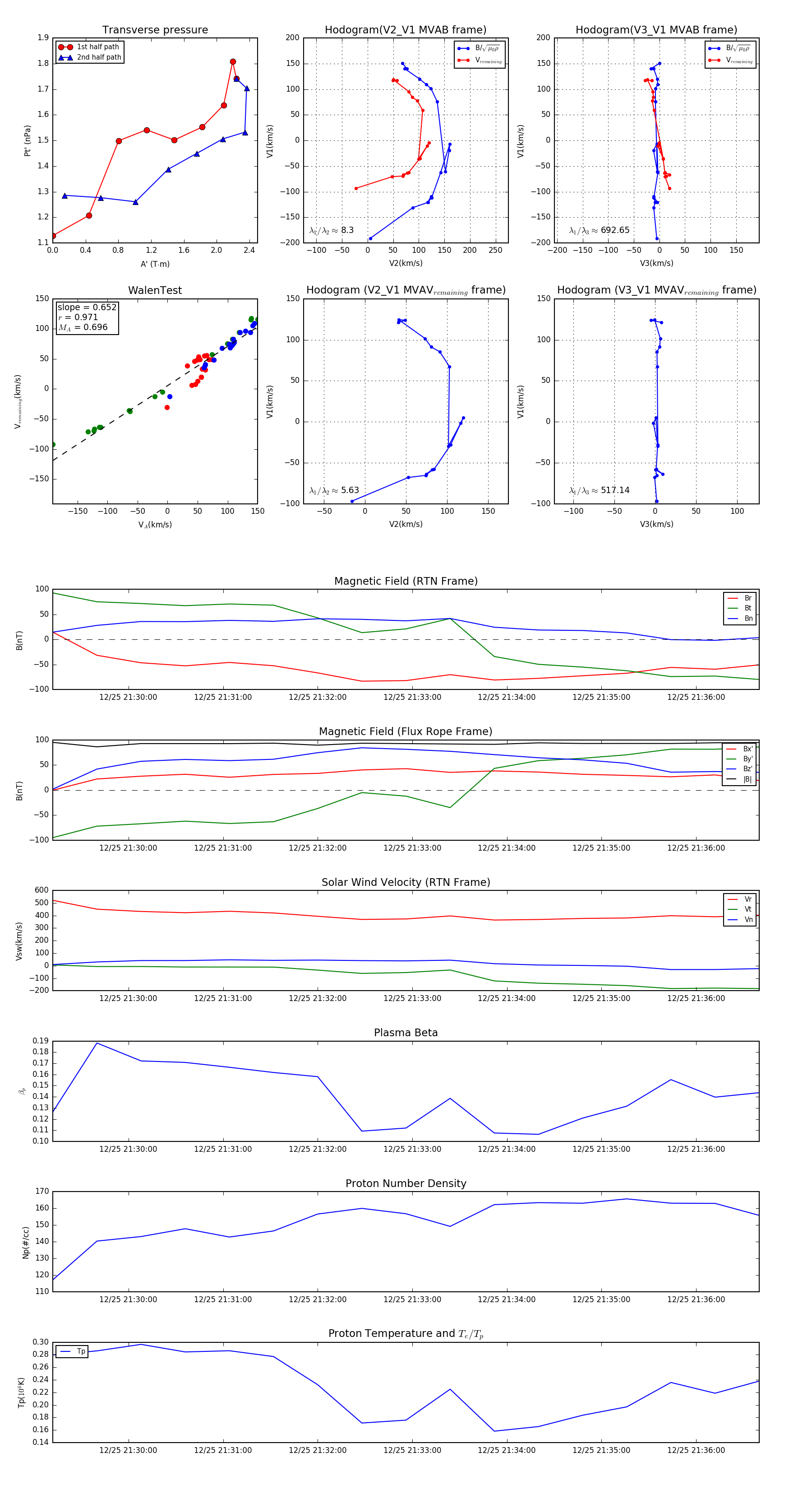
Flux Rope in 2023

Flux Rope Event 2023-12-25 21:29:12 ~ 2023-12-25 21:36:40 (449 seconds)


plot