HOME   LIST
‹–   –›

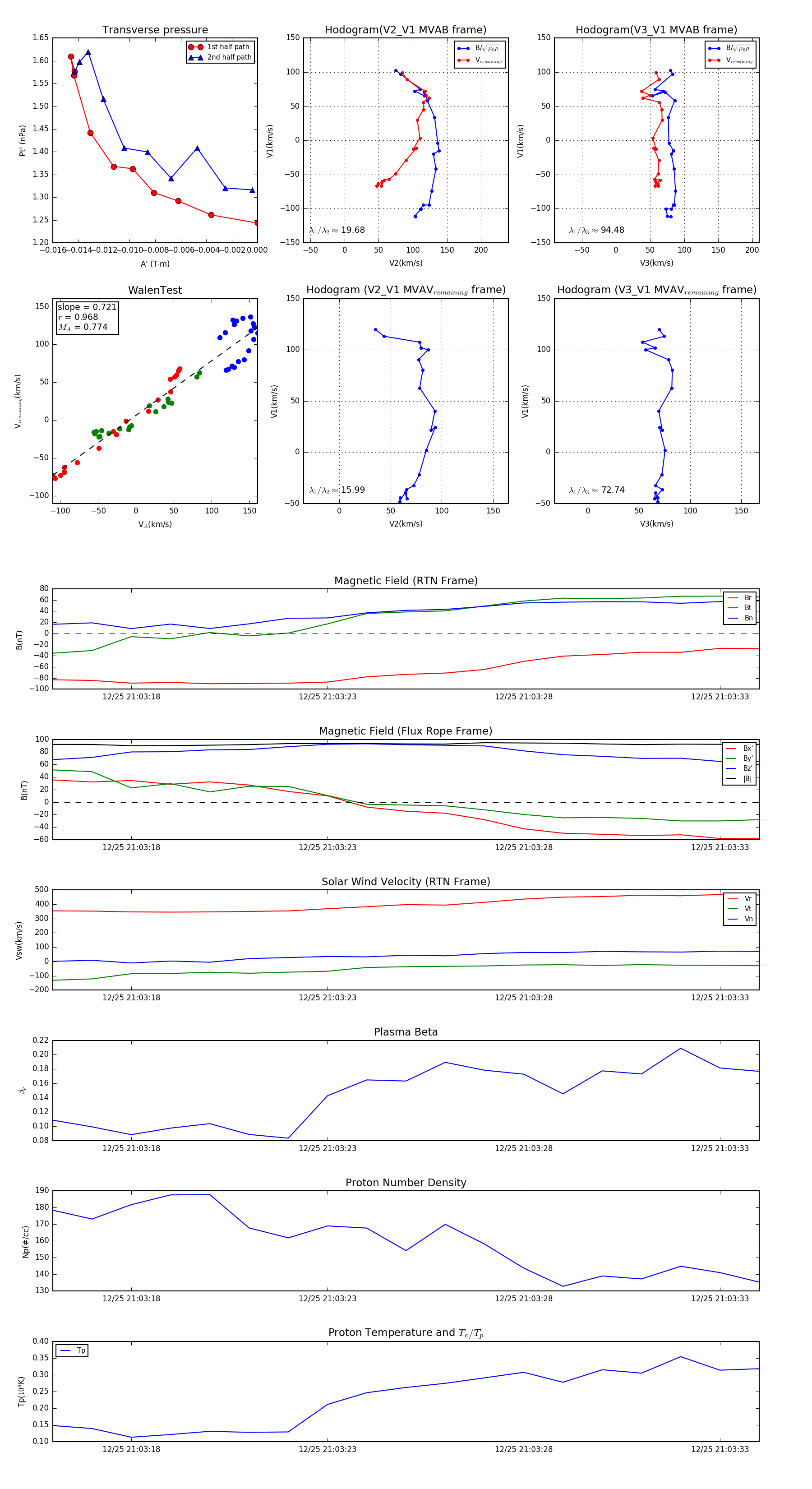
Flux Rope in 2023

Flux Rope Event 2023-12-25 21:03:16 ~ 2023-12-25 21:03:34 (19 seconds)


plot