HOME   LIST
‹–   –›

Flux Rope in 2023

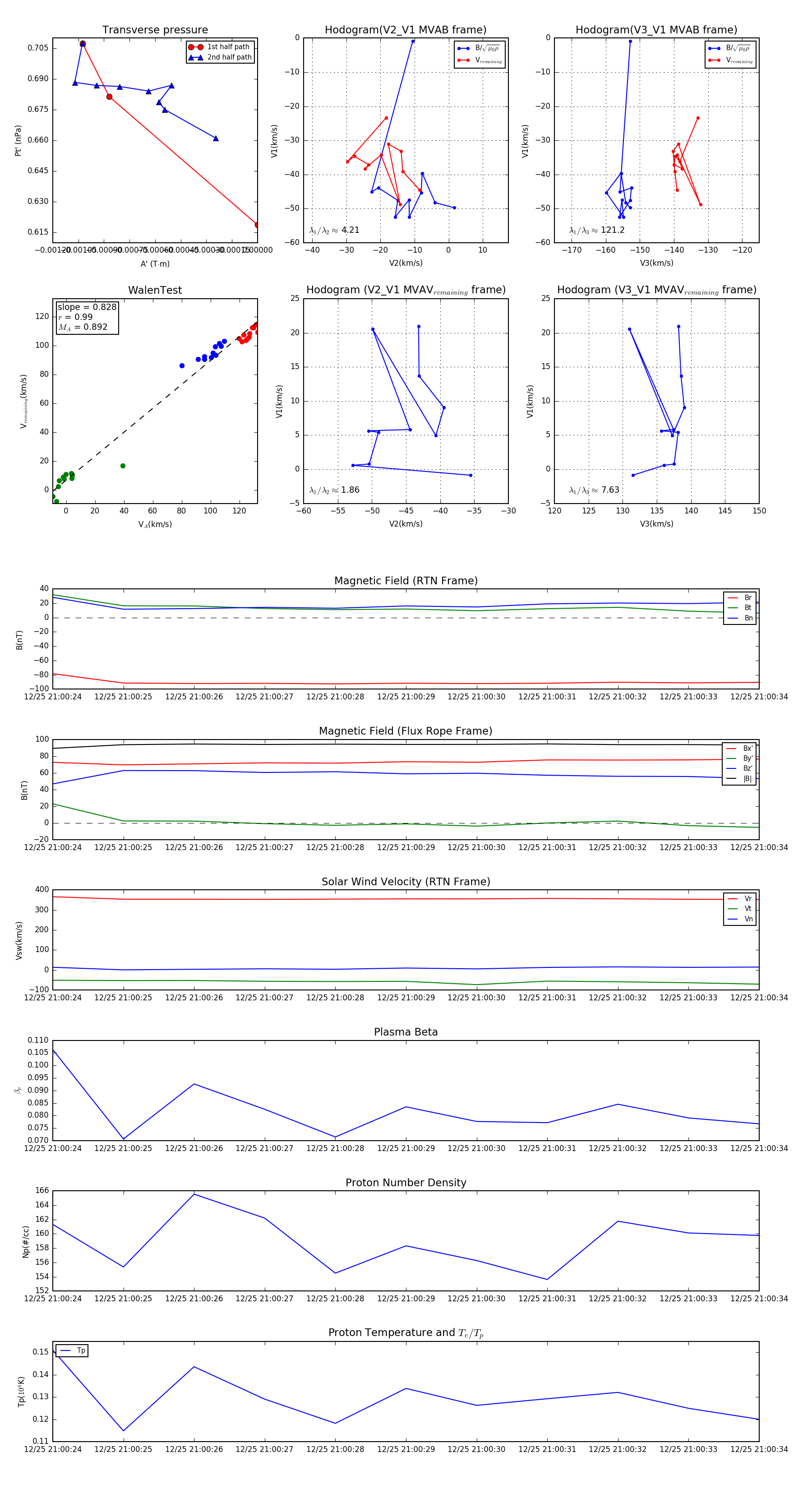
Flux Rope Event 2023-12-25 21:00:24 ~ 2023-12-25 21:00:34 (11 seconds)


plot