HOME   LIST
‹–   –›

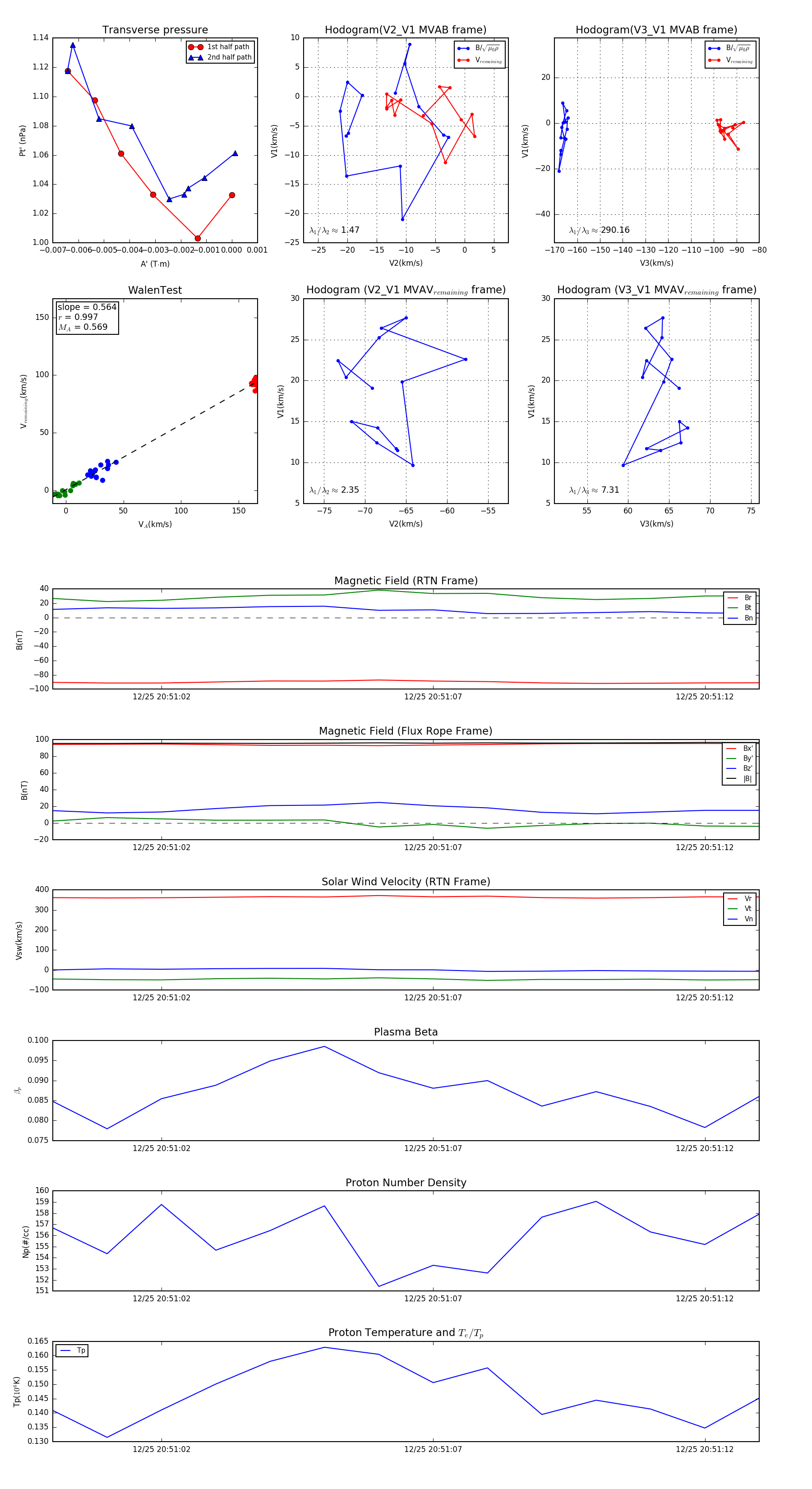
Flux Rope in 2023

Flux Rope Event 2023-12-25 20:51:00 ~ 2023-12-25 20:51:13 (14 seconds)


plot