HOME   LIST
‹–   –›

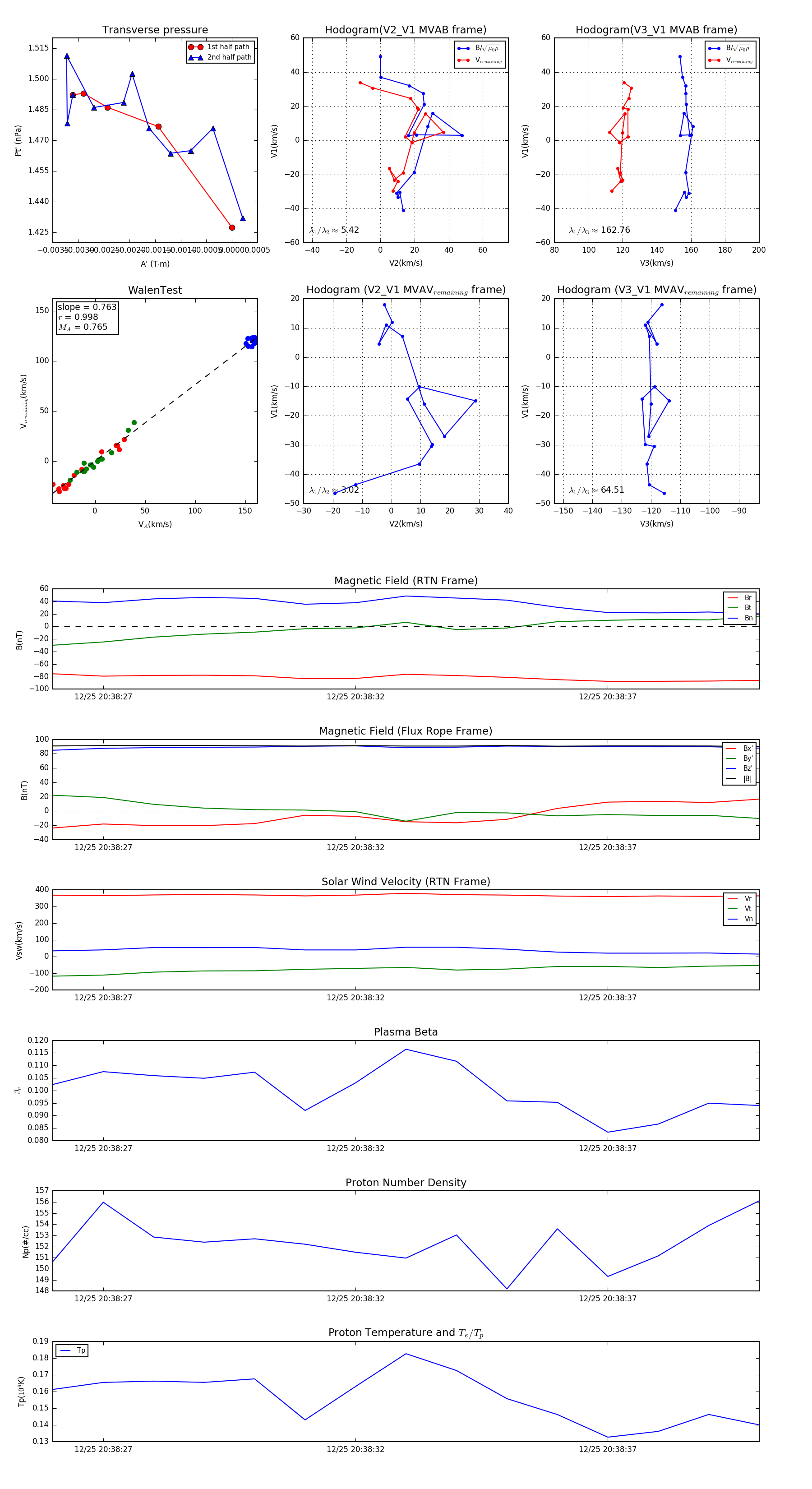
Flux Rope in 2023

Flux Rope Event 2023-12-25 20:38:26 ~ 2023-12-25 20:38:40 (15 seconds)


plot