HOME   LIST
‹–   –›

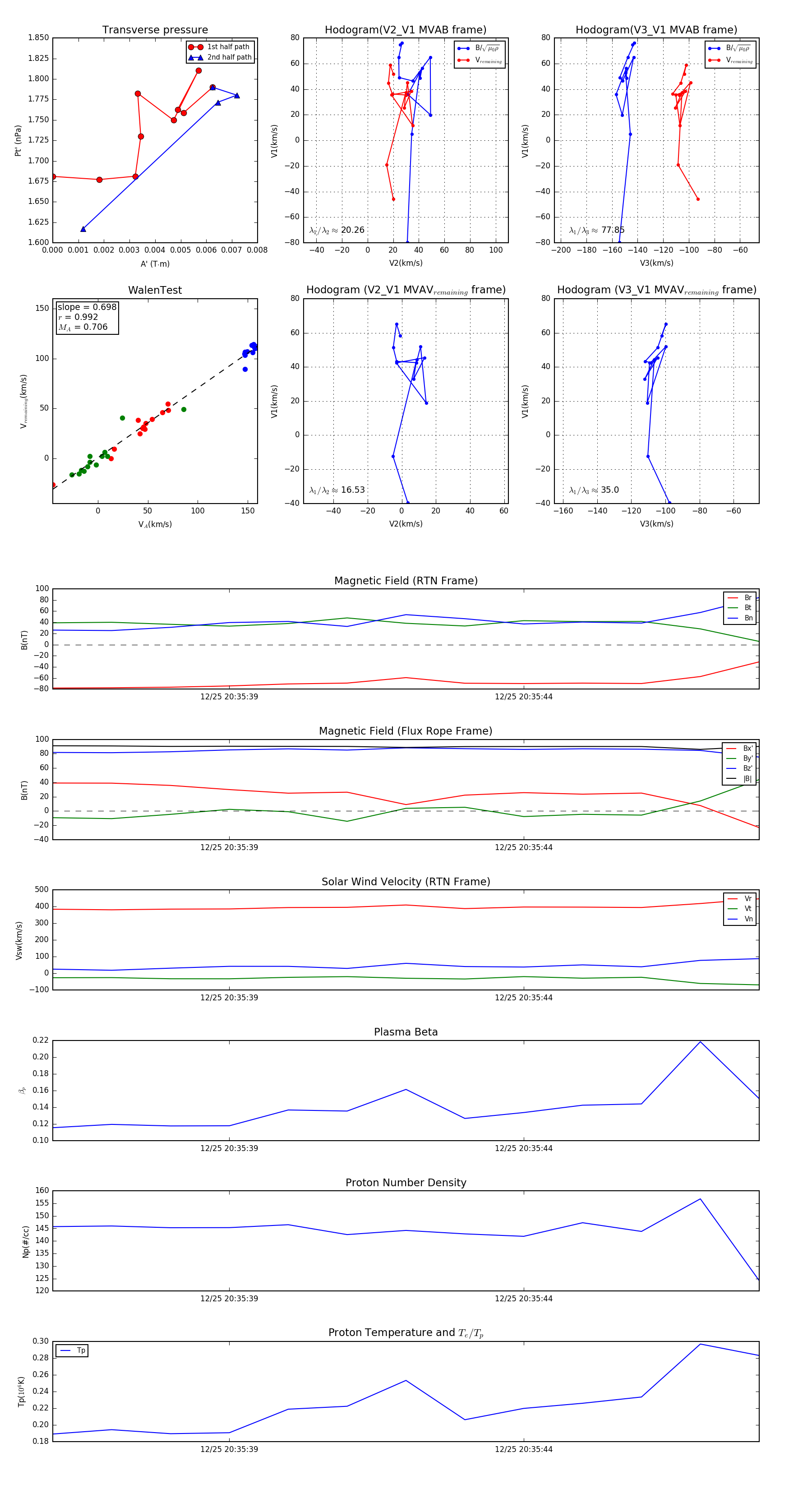
Flux Rope in 2023

Flux Rope Event 2023-12-25 20:35:36 ~ 2023-12-25 20:35:48 (13 seconds)


plot