HOME   LIST
‹–   –›

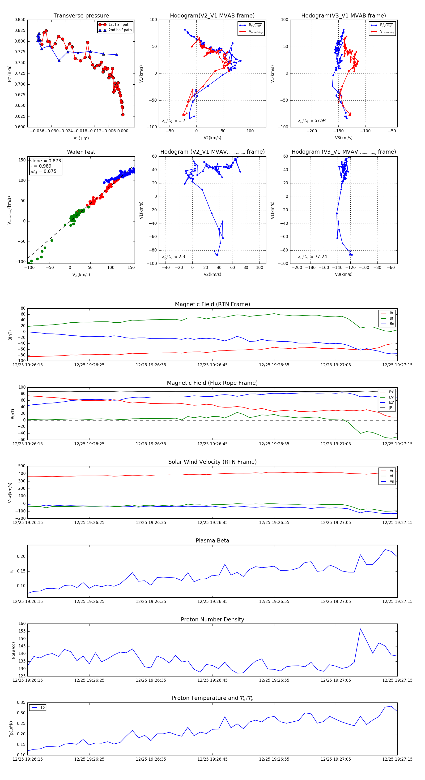
Flux Rope in 2023

Flux Rope Event 2023-12-25 19:26:15 ~ 2023-12-25 19:27:15 (61 seconds)


plot