HOME   LIST
‹–   –›

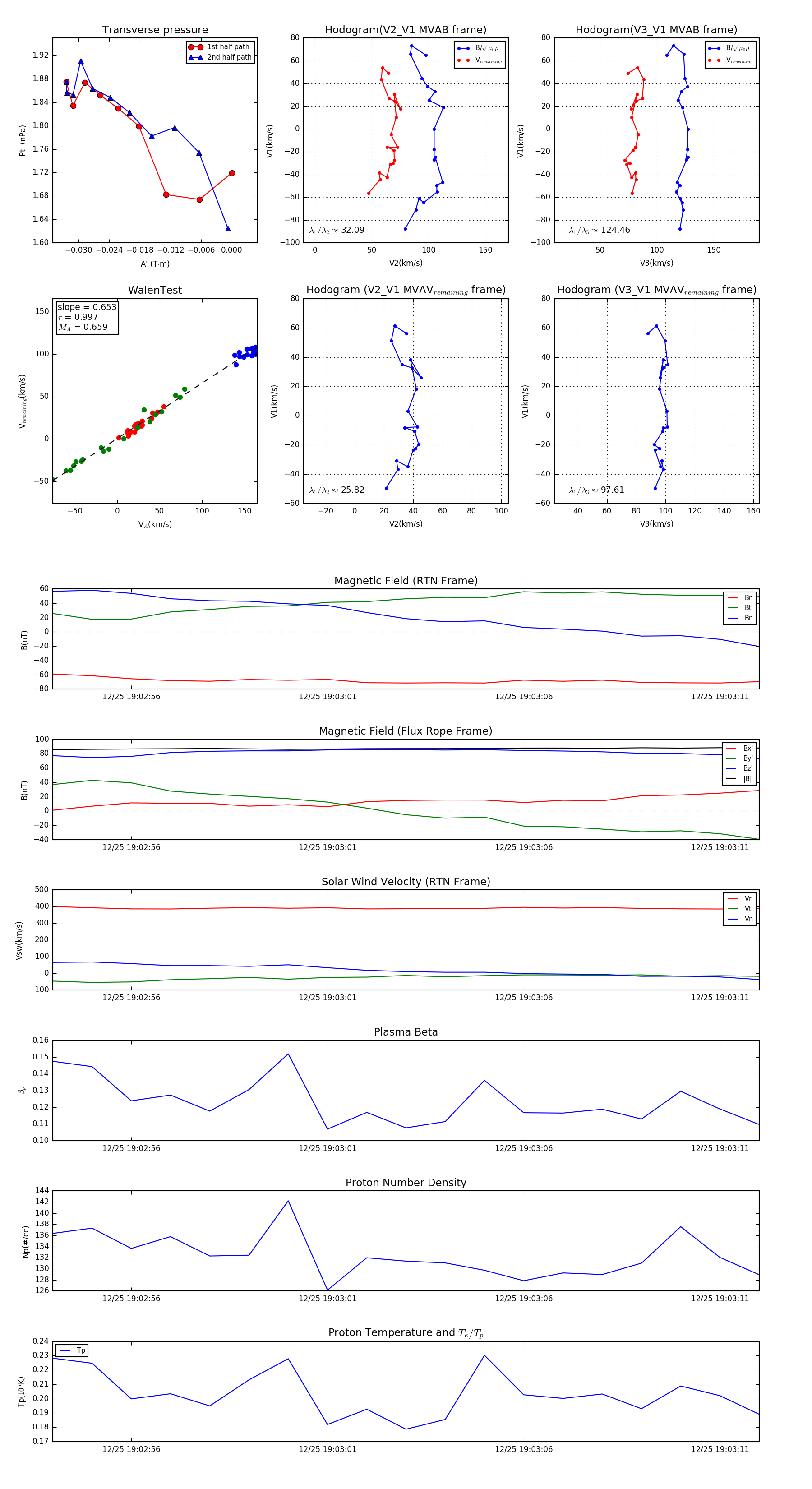
Flux Rope in 2023

Flux Rope Event 2023-12-25 19:02:54 ~ 2023-12-25 19:03:12 (19 seconds)


plot