HOME   LIST
‹–   –›

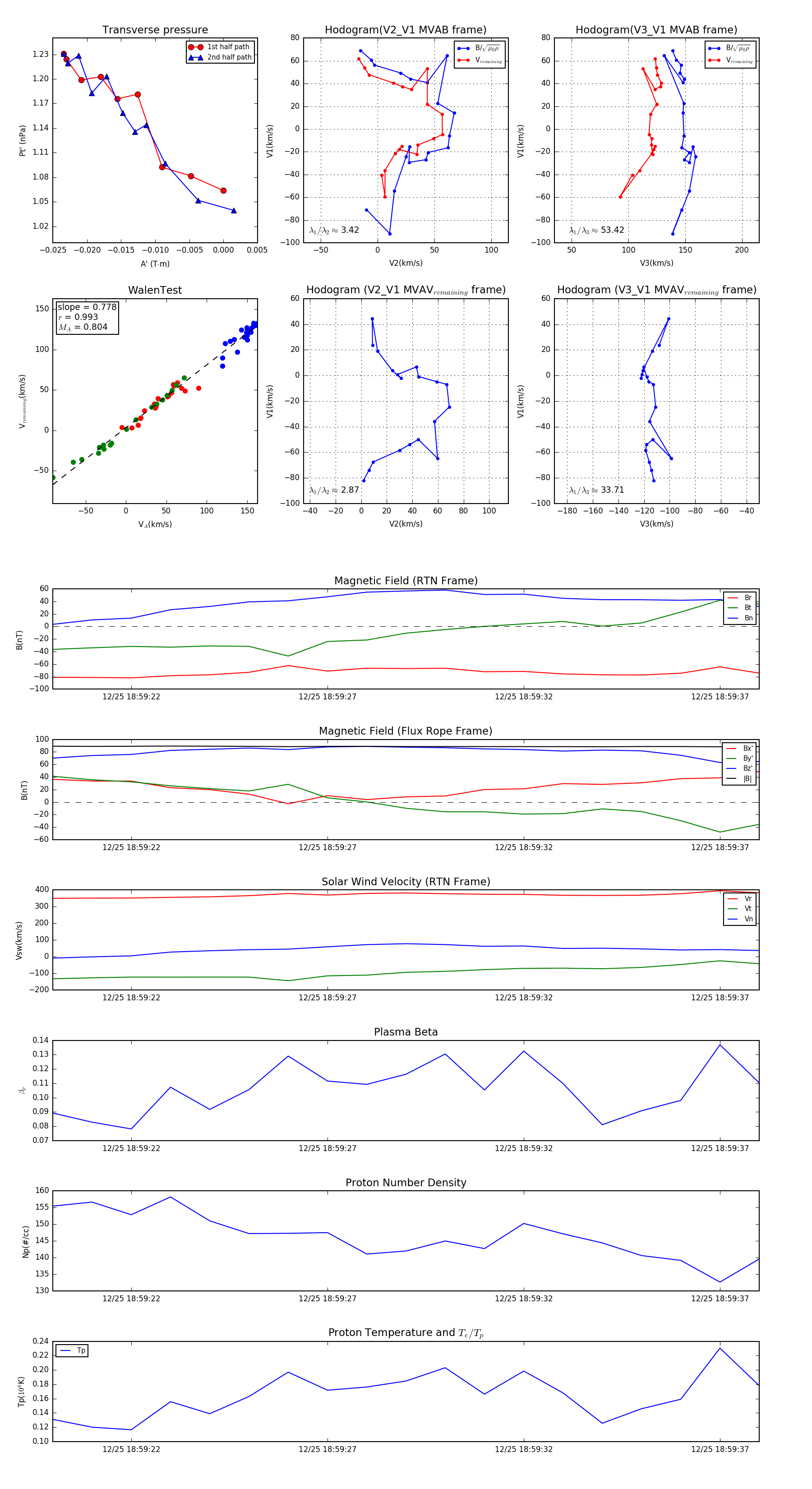
Flux Rope in 2023

Flux Rope Event 2023-12-25 18:59:20 ~ 2023-12-25 18:59:38 (19 seconds)


plot