HOME   LIST
‹–   –›

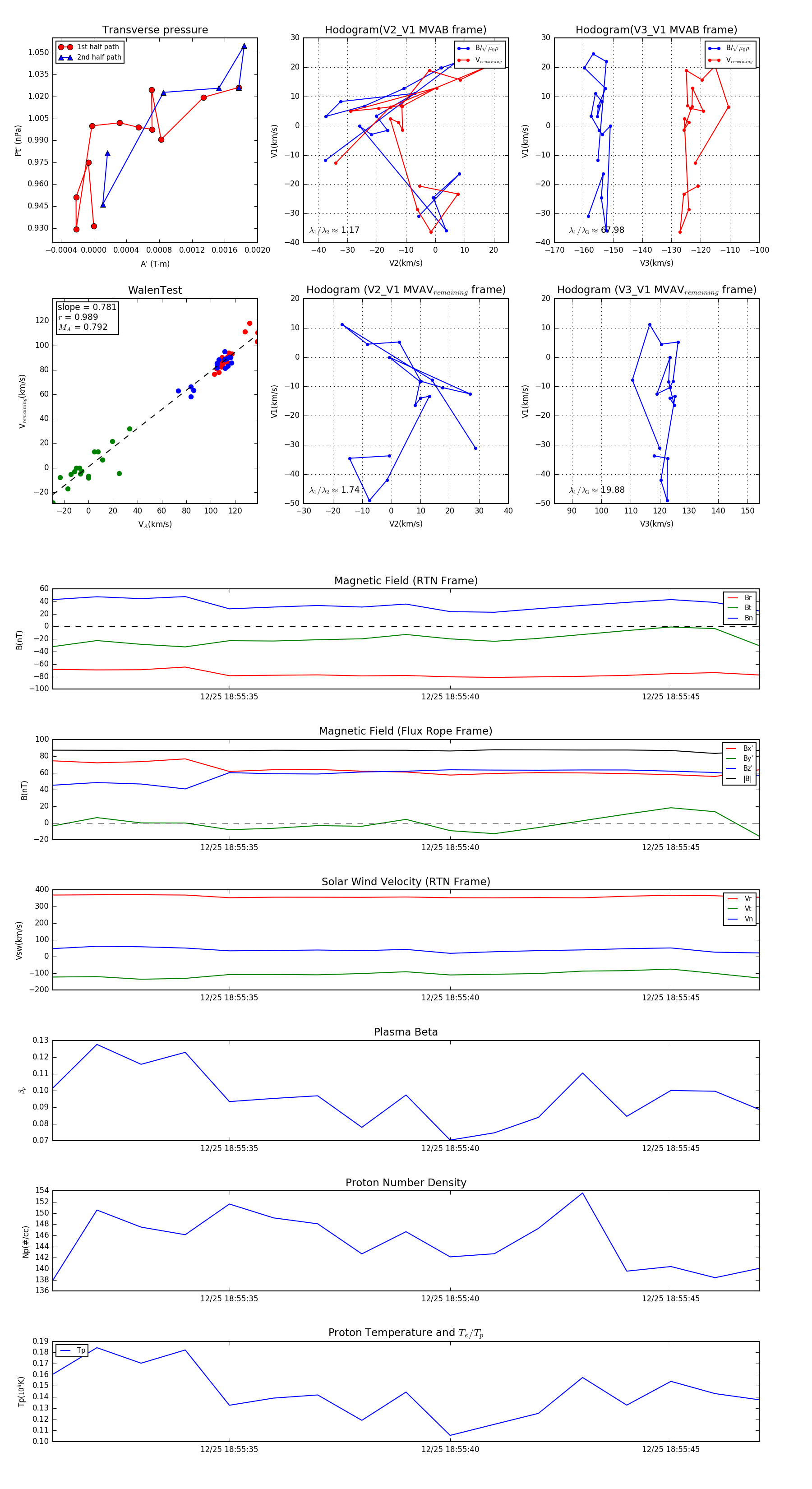
Flux Rope in 2023

Flux Rope Event 2023-12-25 18:55:31 ~ 2023-12-25 18:55:47 (17 seconds)


plot