HOME   LIST
‹–   –›

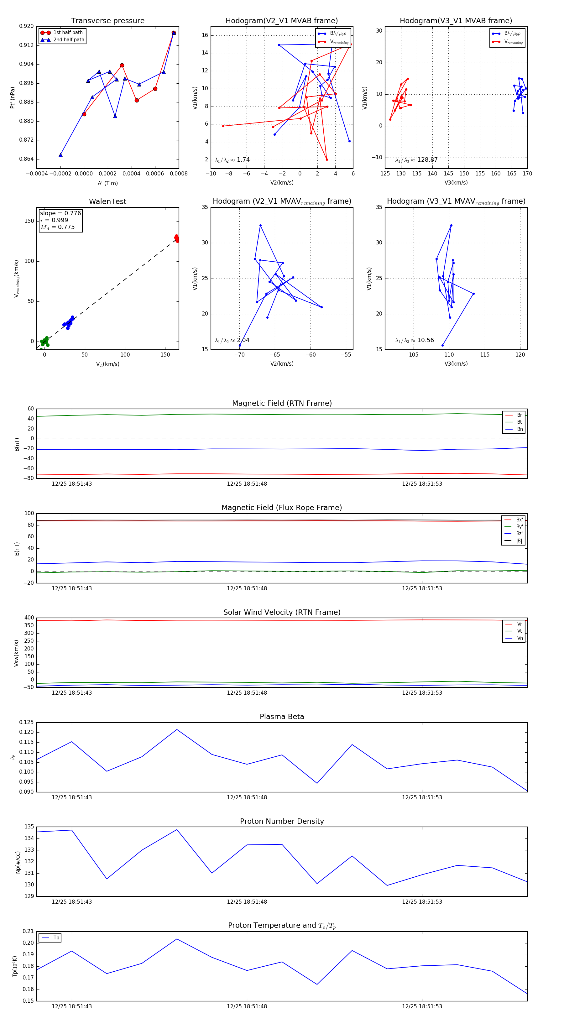
Flux Rope in 2023

Flux Rope Event 2023-12-25 18:51:42 ~ 2023-12-25 18:51:56 (15 seconds)


plot