HOME   LIST
‹–   –›

Flux Rope in 2023

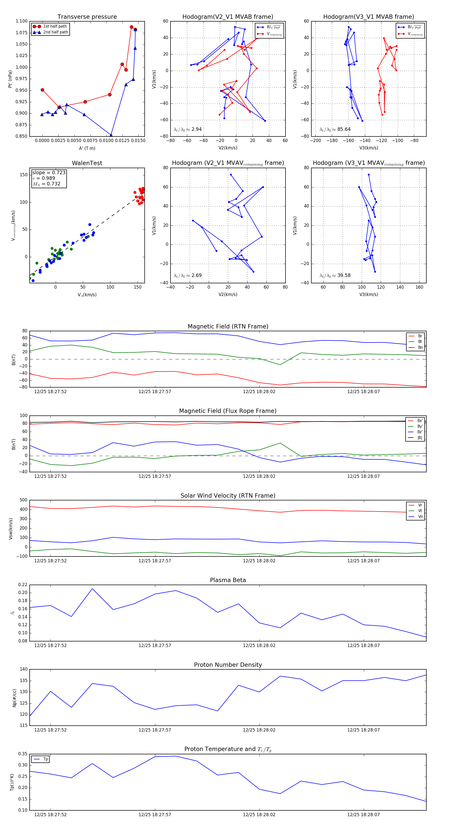
Flux Rope Event 2023-12-25 18:27:51 ~ 2023-12-25 18:28:10 (20 seconds)


plot