HOME   LIST
‹–   –›

Flux Rope in 2023

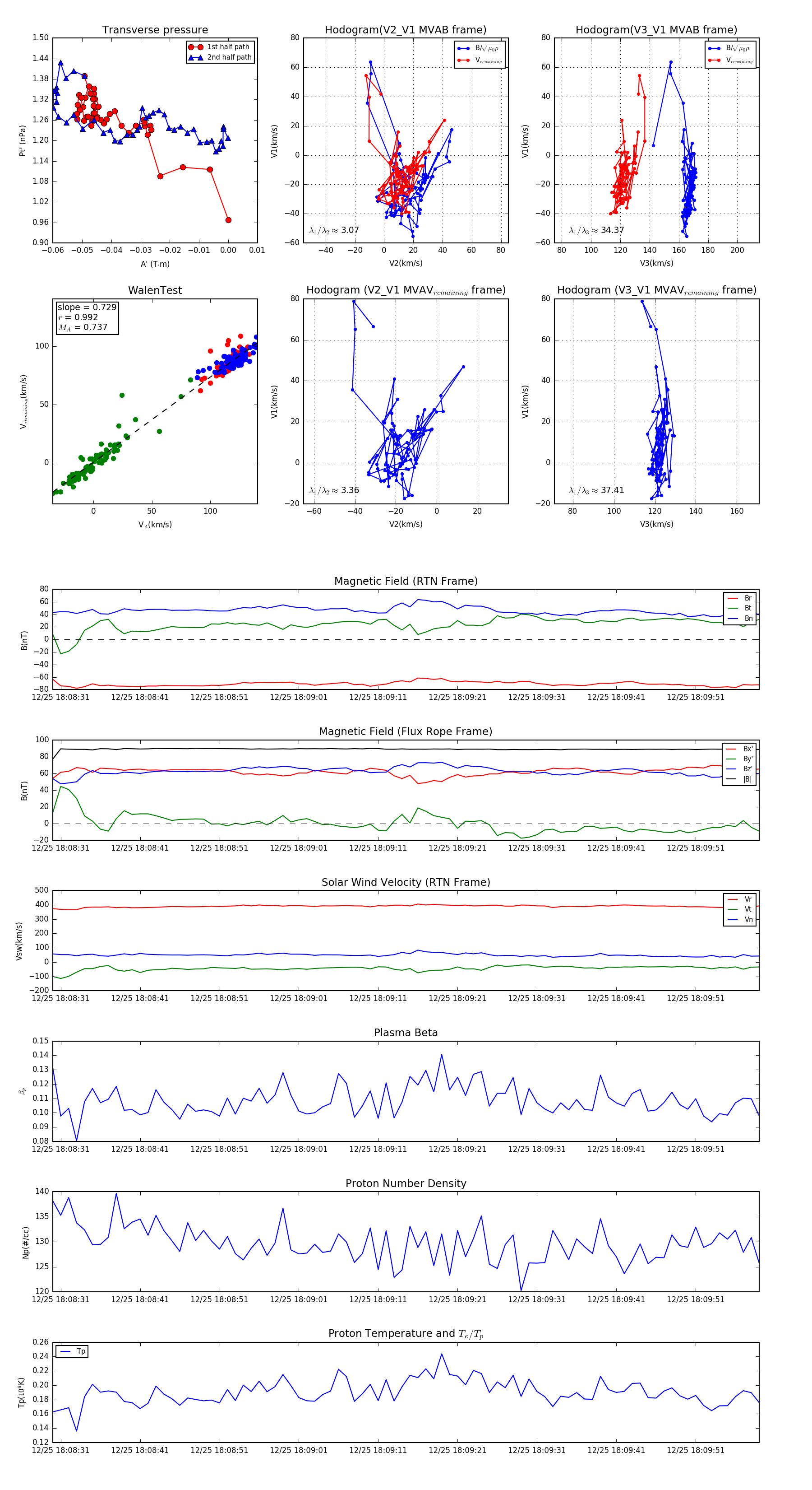
Flux Rope Event 2023-12-25 18:08:30 ~ 2023-12-25 18:09:59 (90 seconds)


plot