HOME   LIST
‹–   –›

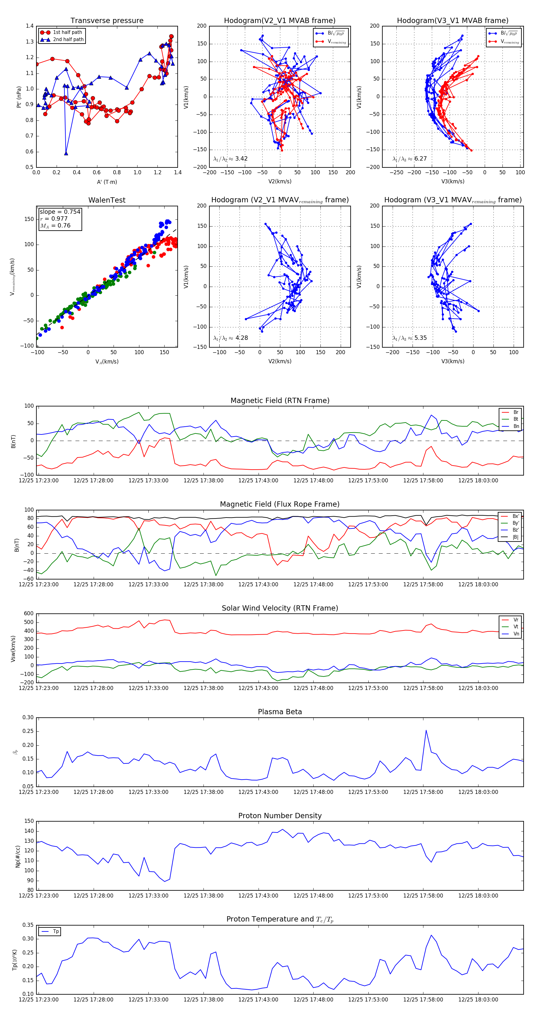
Flux Rope in 2023

Flux Rope Event 2023-12-25 17:22:48 ~ 2023-12-25 18:07:08 (2661 seconds)


plot