HOME   LIST
‹–   –›

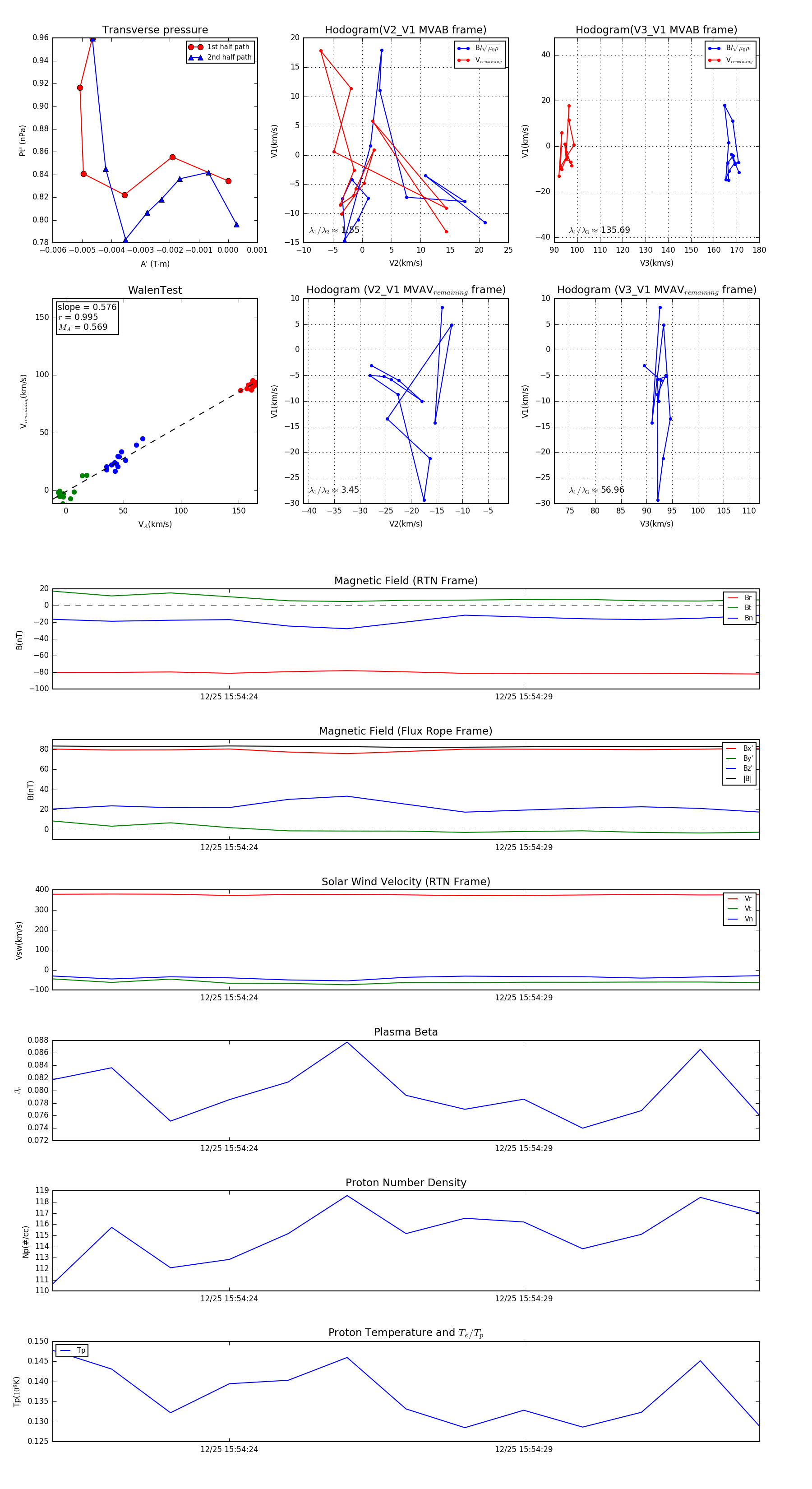
Flux Rope in 2023

Flux Rope Event 2023-12-25 15:54:21 ~ 2023-12-25 15:54:33 (13 seconds)


plot