HOME   LIST
‹–   –›

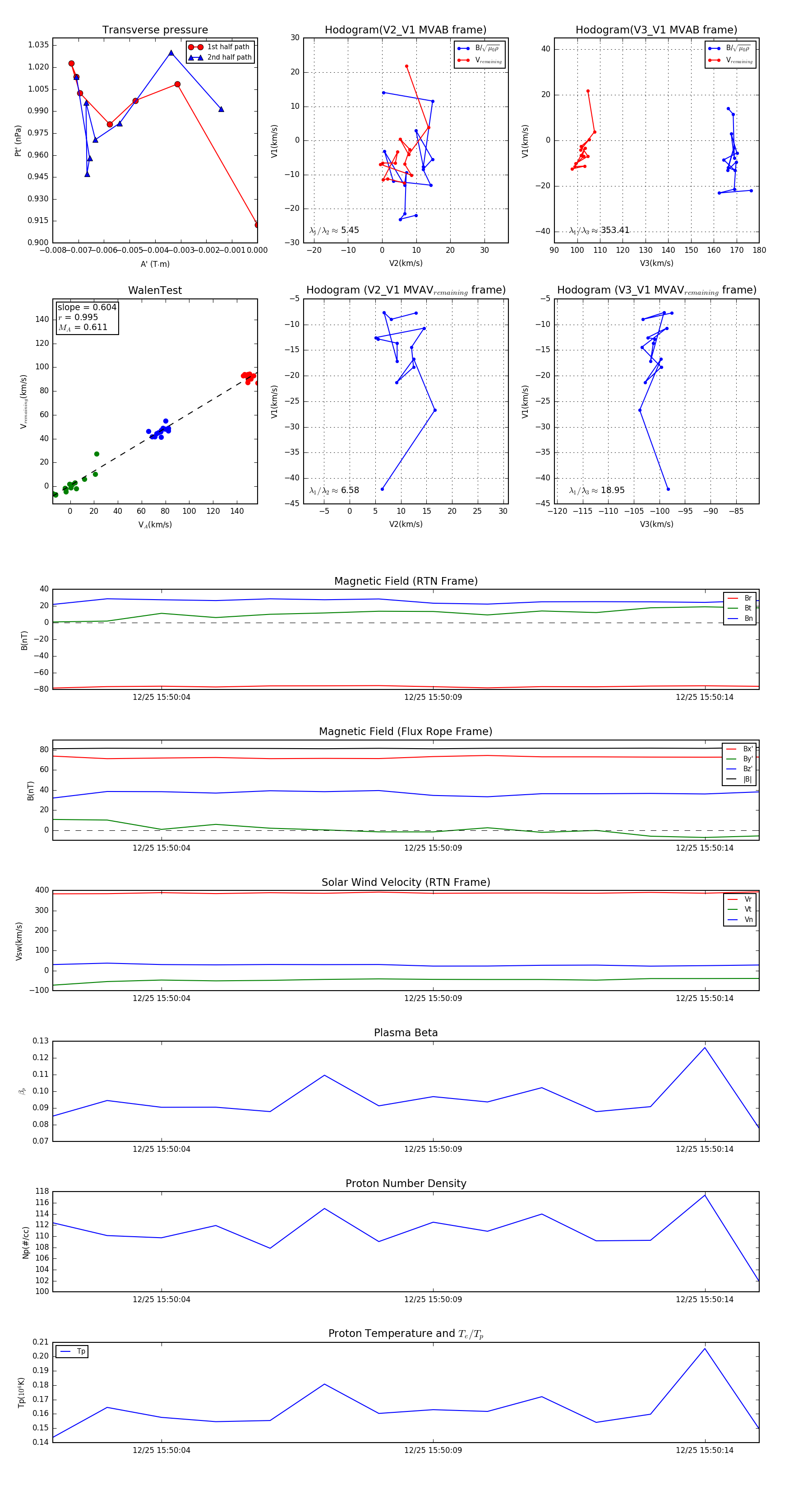
Flux Rope in 2023

Flux Rope Event 2023-12-25 15:50:02 ~ 2023-12-25 15:50:15 (14 seconds)


plot