HOME   LIST
‹–   –›

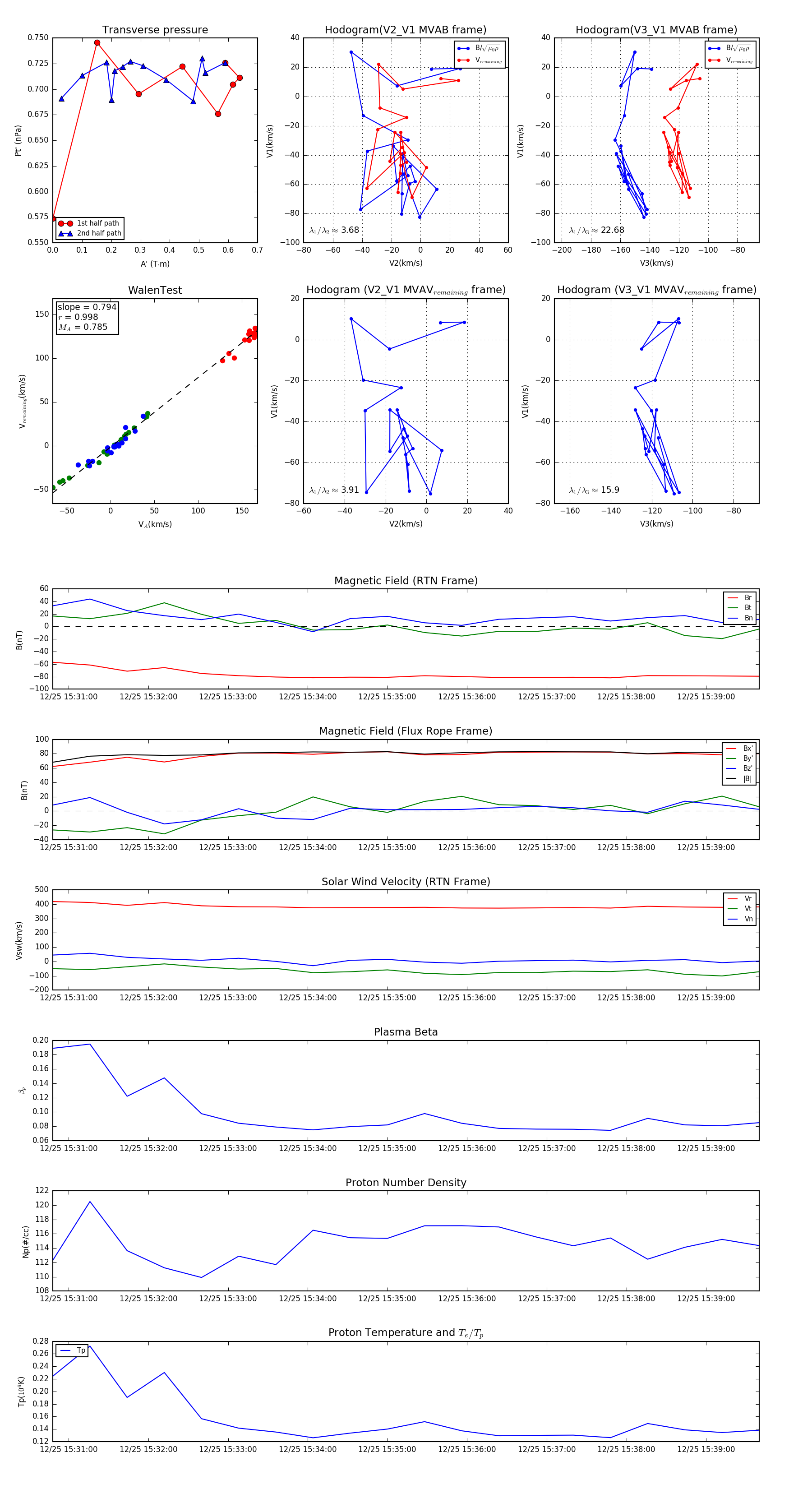
Flux Rope in 2023

Flux Rope Event 2023-12-25 15:30:48 ~ 2023-12-25 15:39:40 (533 seconds)


plot