HOME   LIST
‹–   –›

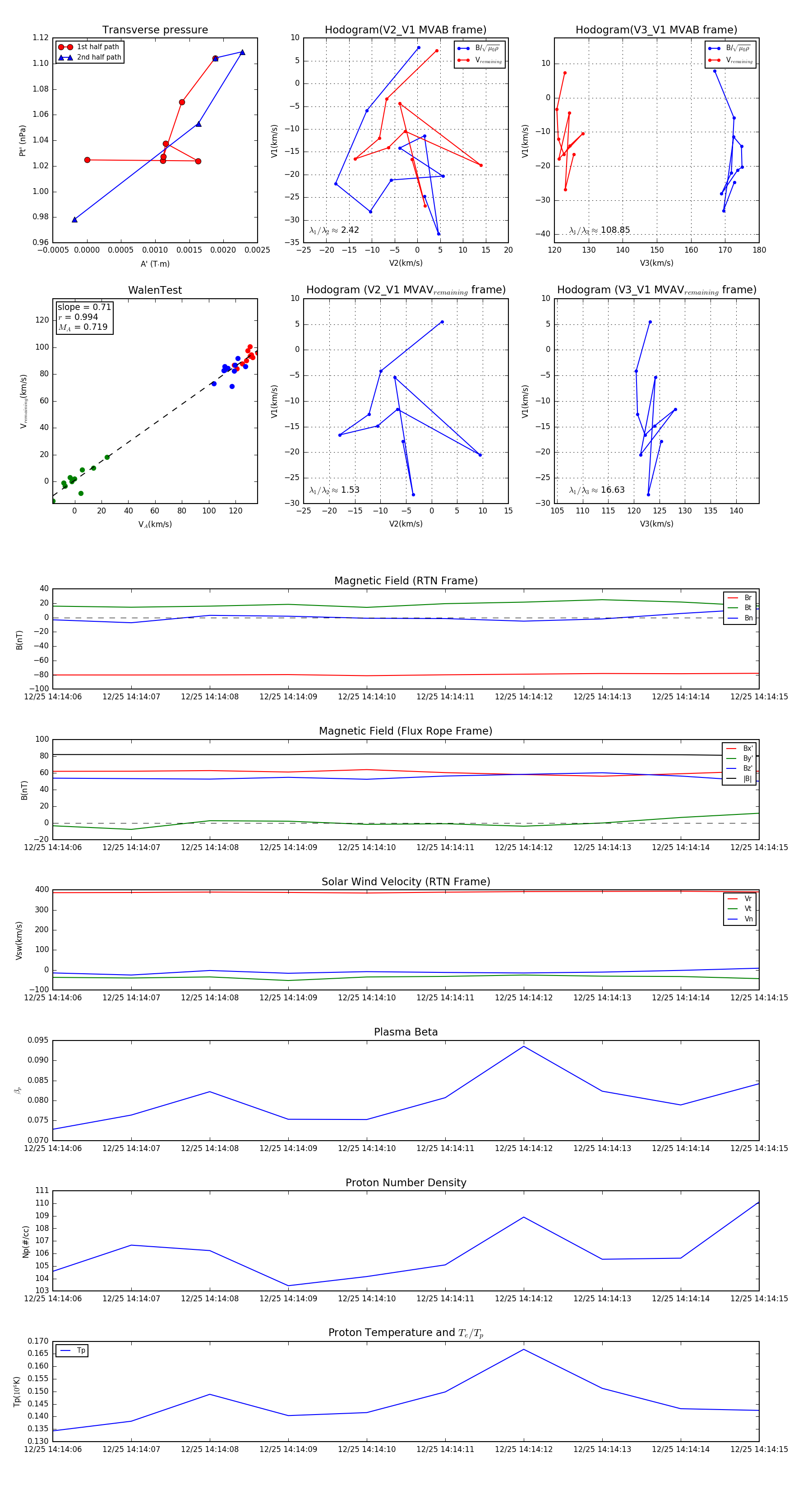
Flux Rope in 2023

Flux Rope Event 2023-12-25 14:14:06 ~ 2023-12-25 14:14:15 (10 seconds)


plot