HOME   LIST
‹–   –›

Flux Rope in 2023

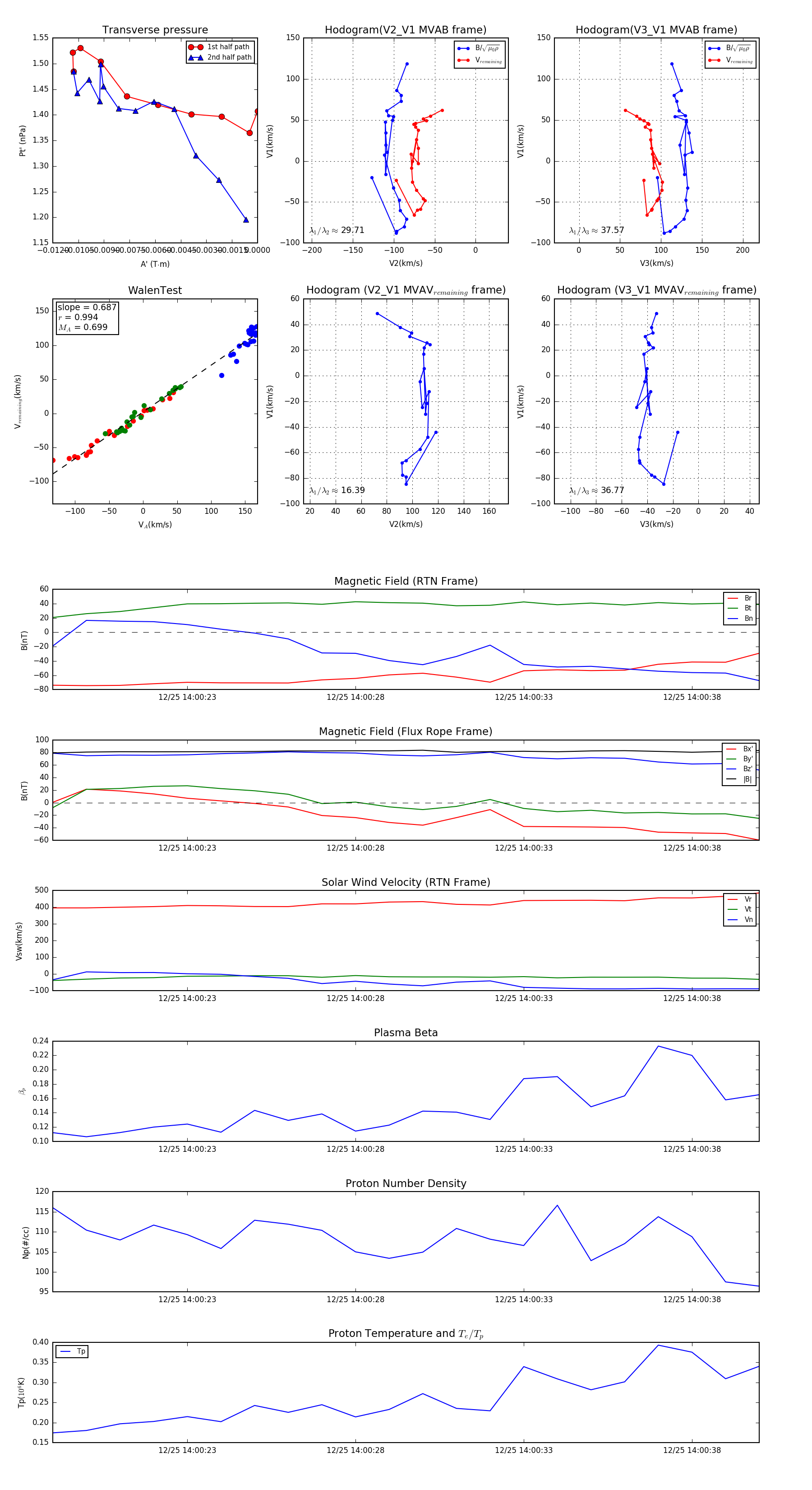
Flux Rope Event 2023-12-25 14:00:19 ~ 2023-12-25 14:00:40 (22 seconds)


plot