HOME   LIST
‹–   –›

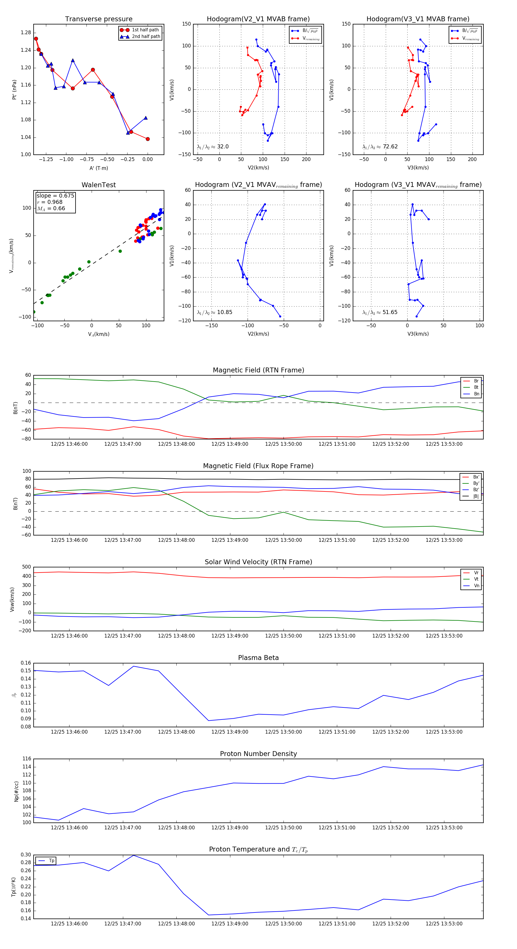
Flux Rope in 2023

Flux Rope Event 2023-12-25 13:45:20 ~ 2023-12-25 13:53:44 (505 seconds)


plot