HOME   LIST
‹–   –›

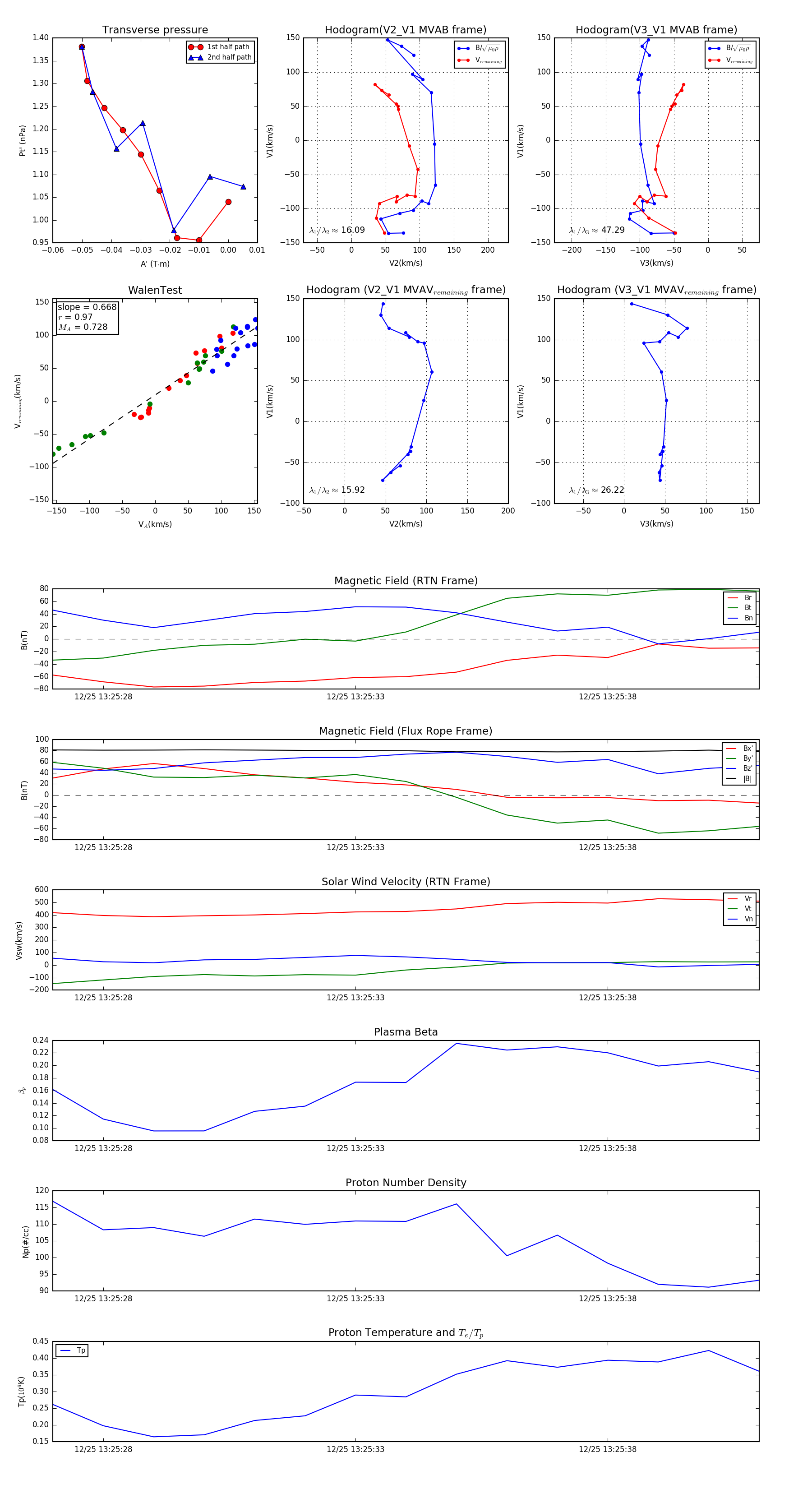
Flux Rope in 2023

Flux Rope Event 2023-12-25 13:25:27 ~ 2023-12-25 13:25:41 (15 seconds)


plot