HOME   LIST
‹–   –›

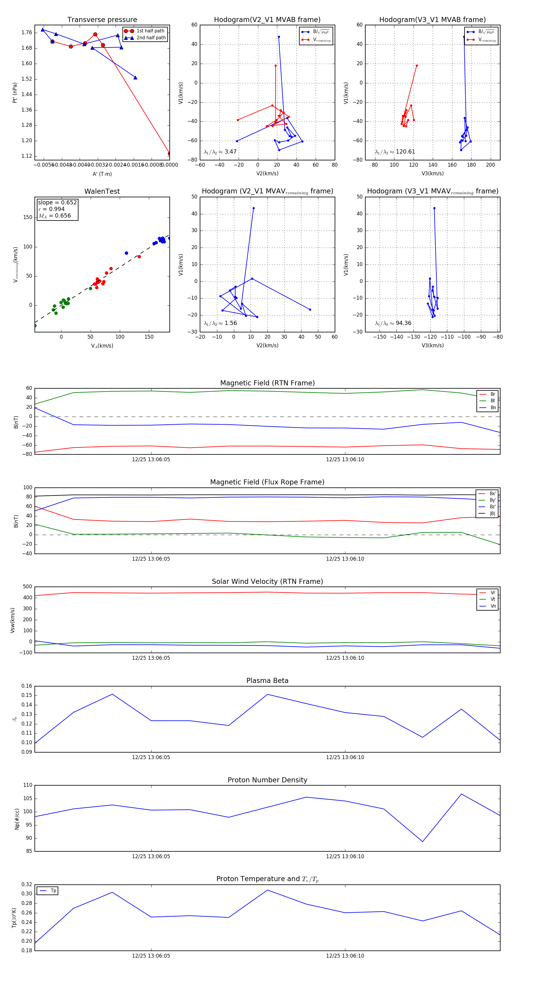
Flux Rope in 2023

Flux Rope Event 2023-12-25 13:06:02 ~ 2023-12-25 13:06:14 (13 seconds)


plot