HOME   LIST
‹–   –›

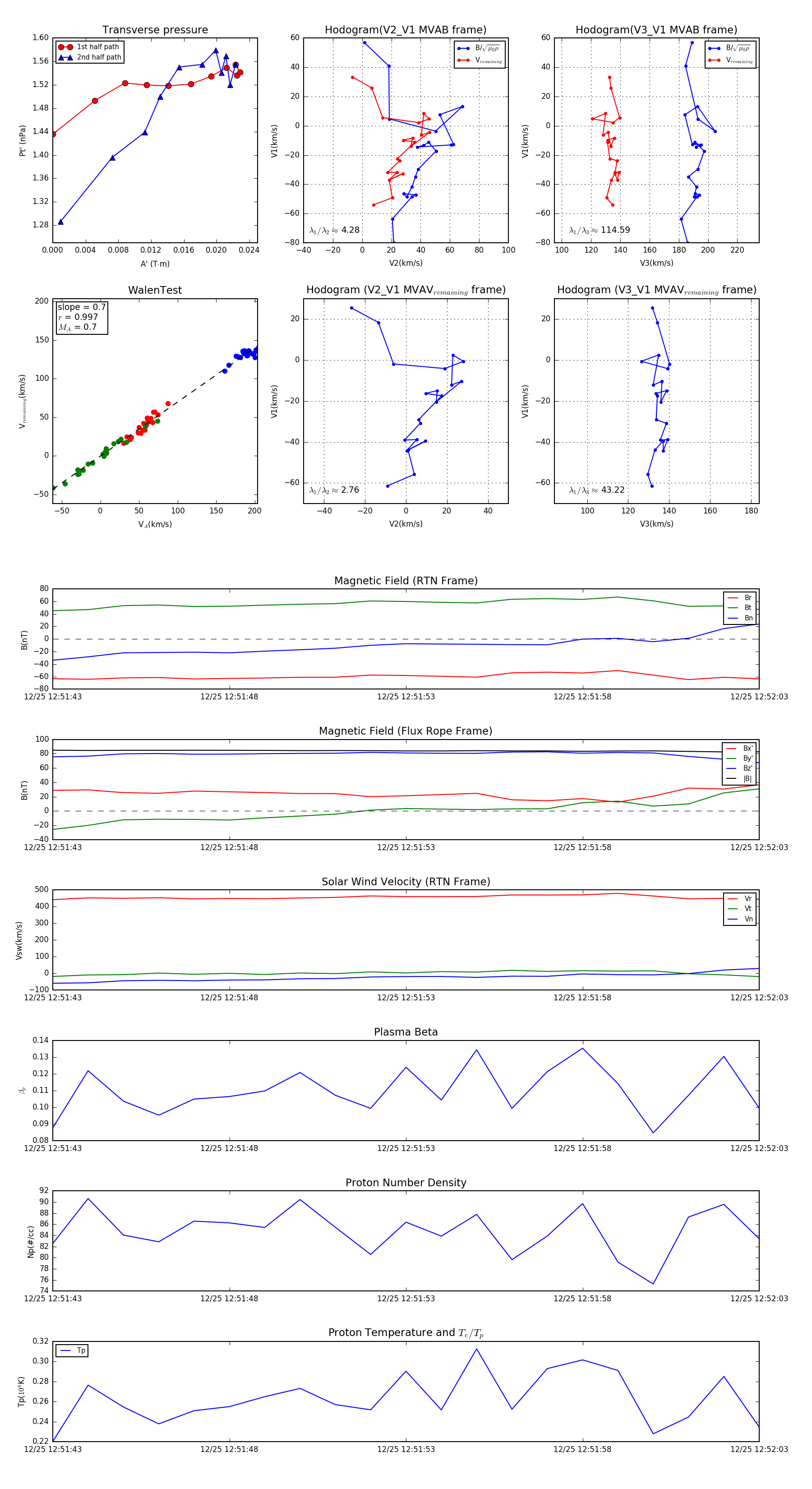
Flux Rope in 2023

Flux Rope Event 2023-12-25 12:51:43 ~ 2023-12-25 12:52:03 (21 seconds)


plot